This QuickStart lists all the new and public beta features released, as well as bugs fixed in September 2025.
It is summary in nature, and you should refer to the specific Sigma documentation links provided for more information.
Public beta features will carry the section text "Beta".
All other features are considered released (GA or generally available).
Sigma actually has feature and bug fix releases weekly, and high-priority bug fixes on demand. We felt it was best to keep these QuickStarts to a summary of the previous month for your convenience.
New first Friday features QuickStarts will be published on the first Friday of each month, and will include information for the previous month.
For those wanting to see what Sigma is doing on each week, release notes are now also available on the Sigma Community site. There, you can opt in to receive notifications about future release notes in order to stay on top of everything new happening at Sigma. You can also subscribe to automated updates in any Slack channel using the Sigma Community release notes RSS feed.
For more information on how to subscribe to release note notifications, see About the release notes
For more information on Sigma's product release strategy, see Sigma product releases
If something is not working as you expect, here's how to contact Sigma support

If your organization restricts email traffic sent from specific IP addresses, add 134.128.103.81 to the allowlist by September 22, 2025.
This IP address is in addition to the 198.37.153.185 address that Sigma currently uses.
Alternatively, you can configure a custom SMTP server to use instead. For more information, see Custom SMTP server
You can now enable app based authentication for two factor authentication for individual user profiles in Sigma.
Admins can reset app based authentication enrollment for users in their organization who have enabled it.
For more information, see App-based authentication for users
You can now view app-based two-factor authentication login events in the audit logs.
For Snowflake connections, you can now elect to import CSV files via internal or external stages after the files are processed in Sigma's infrastructure.
This is set at the organization level in Sigma:

For more information, see Enable internal or external stages for CSV uploads
We have added several new columns to the SUPPORT_CHATS table providing greater insight into the conversations you're having with support:
This information can be found in your AUDIT_LOG > SIGMA_SHARED > SUPPORT_CHATS table and can be used to share questions and outcomes to other users as well, perhaps as part of a FAQ.
For more information, see Sigma Shared metadata reference
If your organization restricts email traffic sent from specific IP addresses, add 134.128.103.81 to the allowlist by September 22, 2025.
This IP address is in addition to the 198.37.153.185 address that Sigma currently uses.
Organizations without this new IP address allowlisted might have issues receiving email burst exports after September 22, 2025.
Alternatively, you can configure a custom SMTP server to use instead. For more information, see Custom SMTP server
When exporting to a webhook endpoint, the PNG file type is now supported.
Individual elements can be exported to webhooks as CSV, JSON, PDF or PNG.
For more information, see Export to webhook

For all organizations that have an AI provider assigned, Sigma now uses AI to generate export schedule names based on your export attachment name, export destination type and format, and set conditions.
These names are visible when viewing all your or your organization's scheduled exports in Sigma, and do not affect the contents of the export itself.
For more information, see Use AI export schedule names (Beta)
When you view a data source table on the Connections page, you can now ask a question of the data source from the Ask Sigma option on the Overview tab.
You can ask a question of any data source table visible to you, not just sources highlighted for Ask Sigma:

When you enter a question, Ask Sigma runs with it and in seconds we have a result we can use to answer the question, iterate on or explore in a workbook:

For more information, see Ask a question on a data source table
The following admin feature permissions are now available for the Build account type and can be granted to custom account types:
The Branding settings permission is now the Manage email branding permission and now only control access to the Customize your email settings for your organization. Branding settings for workbook themes and custom fonts are restricted under the Manage all workbook themes and fonts permission.
For more information, see Account type and license overview

Returning unpaginated responses from list endpoints is now deprecated.
On March 15, 2026, this functionality will reach end of support and the following list endpoints that did not return a paginated response will only return a paginated response:
If you use these endpoints, update your API requests to include the limit query parameter to return a paginated response.
After the end of support date, requests without the limit parameter return a paginated response of the default page size (50).
If you are already using the paginated response from list endpoints, no action is needed.
The List columns for a workbook element endpoint now includes the column formula in the response output.
The following endpoint to Swap the sources of a data model is now available.
The endpoint supports swapping datasets and tables from your data platform, or swapping the connection used by the data model.

1: When exporting explorations, unavailable export options are now no longer shown, instead of throwing an error message.
2: Filtering and sorting now work as expected in Administration > Materializations.
3: In the published version of a workbook, data elements no longer show an outline on hover.
4: Users with Can explore workbook access can now trigger an Open modal action when a formula-based condition on the sequence references elements on hidden pages.
5: Previously, text elements sometimes snapped to fit the length of their contents when resizing. Now, text elements can be resized regardless of the length of their contents.
6: When swapping the source of a workbook with the API, a joined table no longer displays an Invalid argument error and has its sources swapped successfully.
7: When creating a linked input table, the modal now displays the write-back destination selection field first (above the list of columns) for improved visibility.
8: After deleting a materialization schedule on a published workbook, the workbook no longer opens a custom view.ß


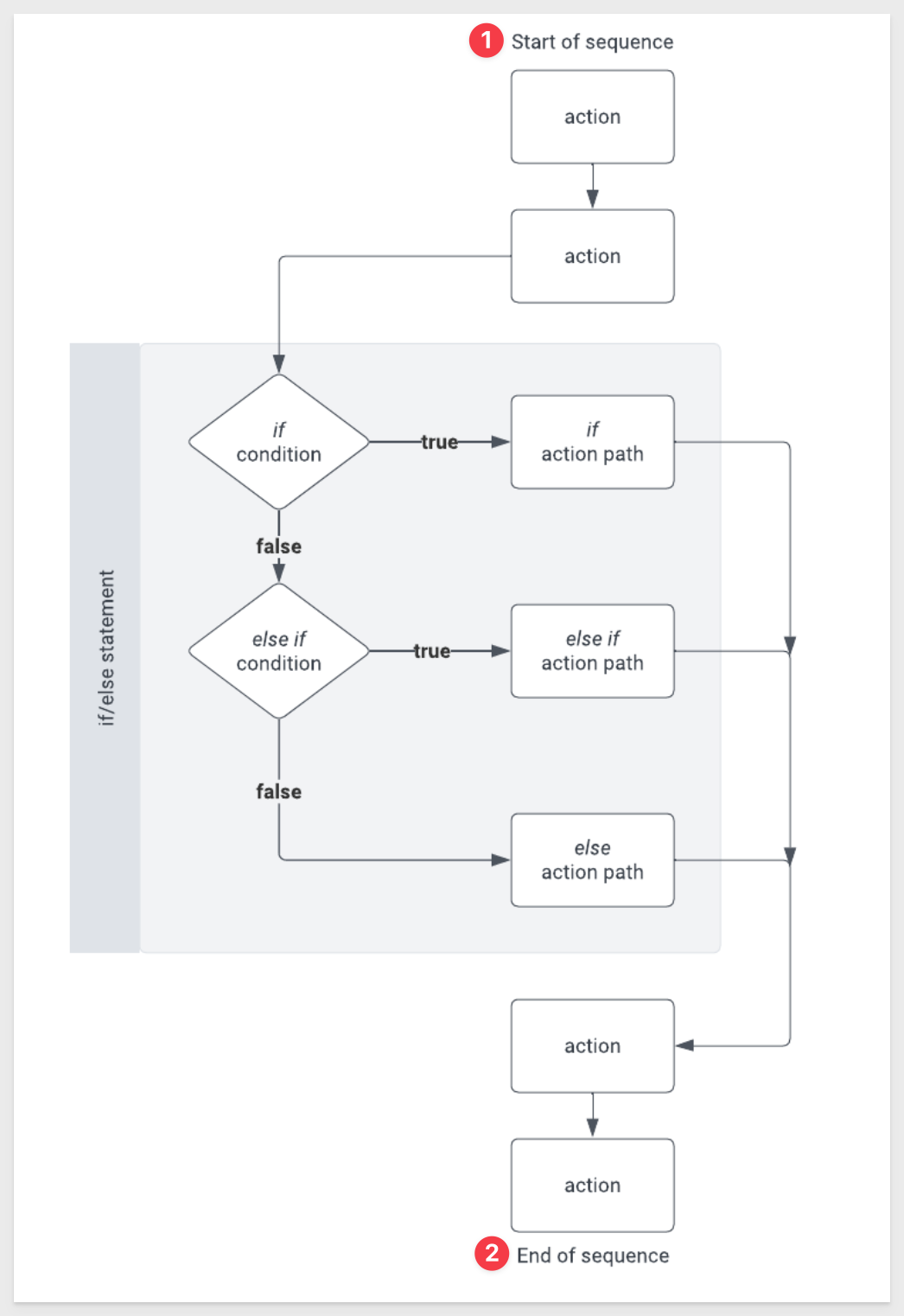
Use if/else statements to create dynamic workflows within action sequences.
If/else control flow adds flexibility to a sequence by allowing it to check one or more conditions and execute actions for the first condition that evaluates to true.
Key advantages of using an if/else control flow:
An typical workflow looks like this:

For more information, see Build if/else control flow in an action sequence
Users can now edit input table data on mobile devices. This update enables mobile data app workflows, including direct data input and row updates via actions.
Input tables are now compatible with BigQuery connections.
The dynamic workbook elements support structured data entry, allowing you to integrate new data points into your analysis and augment existing data from your data platform.
For more information about input tables and how to use them, see the following documentation:
Intro to input tablesCreate new input tablesEdit existing input table columns
You can now quickly view and navigate to elements with actions that target the selected element. This makes it easier to identify and navigate in the actions workflow.
In the action sequence menu, select Show actions targeting this element to view a list of trigger elements sorted by page, then select an element to open its action sequences:



You can configure and query a dbt Semantic Layer integration, allowing you to leverage your predefined dbt metrics in Sigma workbooks.
To filter your queries, or pass other data to your queries, you can also reference control values.
To set up the dbt Semantic Layer integration, see Configure a dbt Semantic Layer integration
For details about query syntax, see Query a dbt Semantic Layer integration
If your organization is connected to Databricks, you can add Python elements in data models to write and run Python code.
For more information, see Set up a Databricks connection for Python and Write and run Python code in Sigma

You can now use the hide_explore_toggle URL parameter to hide the Explore toggle from the embed menu for JWT embeds.
For more information, see Embed URL parameters

You can now use record formulas and the ArrayAg function on an Azure SQL connection.
For more information, see Generate and access structured objects and ArrayAgg
All geography functions except for Centroid, Intersects, and Within are now available on Databricks connections. This includes the passthrough functions CallGeography and AggGeography.
For more information, see Geography functions
You can use the NullIf function to return "null" if the first argument is equal to the second. Otherwise, it returns the first argument.
For more information, see NullIf
The SparklineAgg function is now supported for Azure SQL Database and SQL Server.
For more information, see SparklineAgg
You can now extract specified components (host, port, path, etc.) from a URL, making it much easier to parse the data.
For more information and examples, see UrlPart


Audit logs now record events and metadata related to input table activity. Admins can parse input table audit log data to understand the type of edit performed (e.g., create input table, add row, update row, delete row, etc.), who was responsible, and when the activity occurred. The metadata identifies the edited input table as well as the number of affected rows and columns, but it does not record the content of the edits.
For more information, see the Audit log events and metadata
Percentage-formatted input table columns with data validation have been updated with the following behavior to make it easier for users to understand:
Input must be between 75.00% and 100.00% instead of Input must be between 75 and 100.
This new QuickStart introduces the QuickStarts API Toolkit — a lightweight, self-contained portal for experimenting with Sigma API recipes and common operations on your local machine.
What it can do:
NOTE: The API Toolkit is not intended to replace or provide all the operations available in our API Reference and never will.
How it fits with existing tools (with links):
Swagger / API Reference: this is the full list of endpoints & parameters. THE SOURCE OF TRUTH
QuickStarts API Recipes: reusable JS samples in your IDE
Postman: team-friendly 3rd-party API tool that is very popular with developers
QuickStarts API Toolkit: quick experiments with a web UI & smart parameter pickers
For more information, see QuickStarts API Toolkit
Bring Sigma right into SharePoint Online—securely and seamlessly—with this QuickStart
This approach leverages Microsoft 365 authentication, flows the correct user identity into Sigma, and eliminates extra logins—making it the production-ready pattern most customers use.
Great for: IT admins, SharePoint devs, and BI teams embedding analytics in M365.
This recipe will change the owner of all workbooks owned by a specified email address to a new email address.
For more information, see Workbook: Reassign Ownership by Email


Custom page headers supports the display of common information on one or more workbook pages.
Page headers allow you to repeat contents like titles, filters, or navigation options across multiple pages in a single configuration.
Scroll options allow you to create a sticky header that moves with the user as they scroll.
For more information, see Add custom page headers to a workbook
Previously, if a Google Drive folder that is targeted in a export job was deleted, the user would not be informed. To address this potential situation, an error is now shown if there are exports scheduled to deliver to a deleted Google Drive folder.
You can now hide or show fixed row and column headers in pivot tables.
For more information, see Hide or show fixed pivot table headers (Beta)

You can use the navigation element to display a list of destinations users can visit.
The navigation element shows each option is an individual button, which you can configure to send users to a workbook page, workbook element, or external link when clicked.
Submenus allow you to nest additional navigation options under a top-level option.

For more information, see Use the navigation element to guide user exploration
Linked references to datasets are now included when you share a workbook template between organizations
Date and Date range controls have a new design that enables navigating the controls with your keyboard, improving accessibility and usability.

When working with data elements in data models and workbooks you can organize columns into folders, letting you nest columns into relevant groups.
Folders that you create in a data model or parent element are available to downstream elements, like a data element that uses a data model as a data source, or a child element.
This is really useful there there are a large number of columns that make sense to logically group together and will make it easier on users too.
For more information, see Organize columns into folders

For organizations with a connection to Databricks, you can now add a Python element to any workbook to write and run Python code directly in Sigma.
This is awesome for complex tasks like data transformation, data analysis, forecasting, prediction, or retrieve and send data to third-party API endpoints.
When writing Python in Sigma, you can also:
This is SUPER POWERFUL!
For more information, see Write and run Python code in Sigma
Documents that you have previously accessed through a shared link are now returned in search results.
Three digit US zip codes are now supported when creating map visualizations. This allows for less granular visualizations in maps to be created.
For more information, see Maps
The ability to transpose a table from rows to columns and columns to rows is now generally available. This feature allows you to pivot or unpivot data according to your use case and is really easy to use.
For more information, see Transpose a table
When scheduling exports, the default naming now follows this format:

Additional Resource Links
Blog
Community
Help Center
QuickStarts
