This QuickStart lists all the new and public beta features released, as well as bugs fixed for the year 2025.
It is summary in nature, and you should always refer to the specific Sigma documentation links provided for more information.
Although features may carry a "Beta" tag, they may be released by now.
All other features are considered released (GA or generally available).

Tables, pivot tables, and input tables now support more ways to determine when and how user interaction triggers action sequences:
1: In the When selecting cells in column field, select Any column to trigger an action sequence when a user selects a cell in any column.

2: In the element's Action panel, click the "three dots" to open the menu, then select or deselect Allow keyboard to trigger actions to control whether keyboard navigation within the element can trigger action sequences.
When the option displays a checkmark, keyboard navigation and pointer events (e.g., mouse clicks) can trigger the action sequences. When the option doesn't display a checkmark, only pointer events can trigger them.

You can now set the Clear control action to bulk clear all controls in a tabbed container element or a specific tab.
When configuring the action, select the tabbed container element, then choose the All tabs option or select a specific tab that contains the controls you want the action to clear.
For more information, see Clear one or more control values

Call stored procedures defined in a Snowflake, BigQuery, or Amazon Redshift connection using an action.
If the stored procedure returns non-tabular results like a string, number, or Boolean value, you can work with the output as an action variable.
With this release, you can also grant users and teams access to use existing stored procedures from a specific schema without granting those users access to the entire connection.
For example, if you have an existing stored procedure in your data platform that you use to perform a complex calculation, rather than recreating the logic in a Sigma custom function or formula, you can call the stored procedure and use the output in Sigma.
This feature opens up a whole new world of possibilities. For example, in the QuickStart , call call a Snowflake procedure and pass it a few values from Sigma contol elements for processing:

For more details, including detailed end-to-end examples, see Create actions that call stored procedures (Beta).

Individual actions or entire sequences can now be copy/pasted to allow rapid reuse configurations across your organization.
You can paste a copied action or sequence to the same element, a different element in the same workbook, or an element in a different workbook.
In the action or sequence menu, click Copy action or Copy sequence, then use the Paste action within a sequence, Paste action below another action, or Paste sequence option to paste the configuration to a specific location:


Modals help simplify workbook design and allow you to build a streamlined, app-like experience.
An open modal overlays and obscures a workbook page to provide a focused view of the modal content. This reduces visual clutter and allows you to present form fields, provide customized drill-downs, display controls and filters in a dedicated container, etc.
To incorporate a modal into a workbook, you must configure an Open modal action.
For more information, see Add a modal to a workbook and Open or close a modal.
When configuring an Open Sigma doc action, you can now select a workbook template as the destination.
By default, actions configured on charts can be triggered when a user clicks on whitespace within the element.
You can disable this to prevent unwanted initiation of actions.
In the Actions panel, click More and select Allow whitespace to trigger actions. If there is no checkmark displayed on the setting, whitespace is disabled as a trigger:

With the addition of tabbed containers–such a cool feature, you can now create an action to display a specific tab in a tabbed container element.
Configure these actions based on user actions and optional conditions to customize what your tabbed container displays.
The tabs in a tabbed container can be visible or hidden from the end user. If they are hidden, the Select tab action is the only way to display tabs other than the default tab.
For more information, see Create actions that modify or refresh elements.
Use the Update row and Delete row actions to modify input tables.
Update row allows user interaction to update values in an existing row, while Delete row removes an entire row.
These actions are designed to support form functionality, but can be used in other ways to accommodate different data app use cases.
For more information, see Create actions that modify input table data.
The On close trigger type for modals has been updated to only initiate actions when a user clicks the Close icon or anywhere outside the modal.
The trigger no longer applies when the Close modal action is configured for the primary or secondary button.
If you configured actions for the On close trigger that are intended to initiate when a user clicks a button to trigger a Close modal action, you can move the actions to the applicable button trigger.
In the Actions panel, action sequences are no longer added and grouped based on trigger type (On select, On change, On click, etc.).
Each sequence indicates the trigger type, and you can select a different option from a dropdown when multiple types are available.

When configuring a Snowflake connection, you can add a PKCS#8-formatted key file (.p8) instead of pasting your private key when setting up key pair authentication for the connection or an OAuth service account.
Why it matters:
This improves security and operational hygiene by allowing teams to manage keys as files instead of pasting sensitive material into UI fields.
For more information, see Connect to Snowflake
Users now see an alert message 20 minutes before their connection-level OAuth session expires, prompting them to re-sign into the connection.
For more information, see Configure OAuth
The Use Ask Sigma permission can now be enabled for users with the View license (or Lite license).
No existing account types were changed.
To enable Ask Sigma for users who did not previously have access, update their account types to add the permission:

For more information, see Account type and license overview
The View connections permission can now be enabled for users with the View license (or Lite license).
Users with this permission enabled on their account type can view database or catalog, schema, or table names that they have access to.

For more information, see Manage access to data and connections
If your organization restricts email traffic sent from specific IP addresses, add 134.128.103.81 to the allowlist by September 22, 2025.
This IP address is in addition to the 198.37.153.185 address that Sigma currently uses.
Alternatively, you can configure a custom SMTP server to use instead. For more information, see Custom SMTP server
You can now enable app based authentication for two factor authentication for individual user profiles in Sigma.
Admins can reset app based authentication enrollment for users in their organization who have enabled it.
For more information, see App-based authentication for users
The Sigma Audit Logs connection now features a STORED_PROCEDURES event category that records events related to the execution of stored procedures.
For more information, see Audit log events and metadata
Sigma now supports audit log events for organizations hosted in the GCP KSA and Azure EU (West Europe) regions.
Why it matters:
Enables compliance and operational observability for customers operating in additional cloud regions, supporting local regulatory requirements.
For a list of all supported regions, see Enable or disable audit logging
Sigma now supports audit log events for organizations hosted in the AWS UK region.
You can now view app-based two-factor authentication login events in the audit logs.
Organizations hosted in AWS us-east-1 are now able to access the Sigma Audit Logs connection, which records data related to user-initiated events that occur within your Sigma organization. The connection is disabled by default, but an Admin user can enable it in the Administration portal.
For more information, see Enable audit logging
There is also a QuickStart on Audit Logging.

Sigma is now deployed in AWS US East (us-east-1).
This region, located in Northern Virginia, is the largest AWS region and gives customers on the East Coast lower latency and enhanced performance when connecting to Sigma.
Sigma is now deployed in Azure Canada. Located in Toronto, this deployment gives customers in Canada more control over data storage while enabling compliance with internal policies and external data residency requirements.

For more information, see Supported cloud platforms and regions

Sigma now supports secure connections to Azure SQL Database, SQL Server 2022 and Azure SQL Managed Instances.
For more information on how to set up these connections, see Connect to Azure SQL Database (Beta) and Connect to SQL Server and Azure SQL Managed Instance (Beta)
The SIGMA_SHARED schema in the Sigma Audit Logs connection now features a COMMENTS dimension table containing information about comment activity on workbooks and elements, including a full transcript, attachments, and mentioned users.
For more information, see Sigma Shared metadata reference in Audit log events and metadata.
You can now disable audit logging in Sigma.
For more information, see: Enable or disable audit logging
You can now set Dutch (nl-nl) as your workbook locale. Apply the Dutch language, date format, and currency can to workbook previews and embedded workbooks.
For more information, see Manage workbook localization
You can now set Australian English as your organization's locale.
Setting EN-AU as your organization's locale will allow EN-AU number formatting, currency, and custom translations to be used as a default across the organization.
For more information, see Manage organization locale.
When setting up SAML-based authentication for a Sigma organization, you can now assign a unique service provider (SP) entity ID for the SAML configuration. With the unique entity ID for Sigma as an SP, you can configure your IdP to allow SAML authentication to multiple Sigma organizations.
When setting up SAML-based authentication for a Sigma organization, you can now assign a unique service provider (SP) entity ID for the SAML configuration.
With the unique entity ID for Sigma as an SP, you can configure your IdP to allow SAML authentication to multiple Sigma organizations.
Why it matters:
This is essential for enterprises running multiple Sigma environments (dev, test, prod) or multi-tenant deployments, simplifying identity governance across orgs.
For more information, see Enable unique SAML entity IDs
You can now enable multiple identity providers (IdPs) for your Sigma organization. If you would like to enable multiple IdPs for your organization, please contact Sigma support.
For more information, see Using multiple identity providers for your Sigma organization (Beta)

Three separate feature permissions now allow admins to configure which account types can use AI features.
Settings for this are found in Administration > Account Types and scrolling down to AI:

For more information, see Account type and license overview and Configure AI features for your organization
On the Developer access page in the Administration portal, the owner of each set of developer credentials is now identified by email instead of by `user name.
As a result, admins can now identify which API token is assigned to each user, even when multiple users share the same username.

Usage dashboards have been improved to provide better performance and easier navigation.
To view insights into how your organization uses Sigma and data on your queries, embeds, materializations, and more, go to Administration > Usage.
Just a few of the long list of changes are:
Custom Views:
Users can customize their view of a usage dashboard, save it, and go back to it on their next visit. You can have as many views as you'd like. A view can be simple like saving a customer filter, sorting, or adding a new column. A view can also include adding an entirely new page of visualizations directly against the official Usage data model. You can effectively build and save your own usage dashboards now!
Fresh design:
No more scrolling and searching for filters. Everything has been moved into a tabbed layout and filters are tucked away to reduce clutter.
The latest Sigma features included:
- Tabbed Containers - Modals - Popovers - Actions
Overall performance improvements
You can also now create and save custom views of your usage dashboards, which allows you to customize the appearance, layout, sorting, and filters of your existing dashboards, or even create new ones of your own.
For more information, see Usage overview
When creating a new Sigma organization as a free trial, you can now select your preferred cloud provider and region during the sign up process.
For more information, see Supported regions, data platforms, and features

Audit logs now record events and metadata related to input table activity.
Admins can parse input table audit log data to understand the type of edit performed (e.g., create input table, add row, update row, delete row, etc.), who was responsible, and when the activity occurred.
The metadata identifies the edited input table as well as the number of affected rows and columns, but it does not record the content of the edits.
For more information about input table audit log events and metadata, see the INPUT_TABLES event category in Audit events reference:

When a SAML RelayState with invalid origin is entered, an error message is now displayed.
For Snowflake connections, you can now elect to import CSV files via internal or external stages after the files are processed in Sigma's infrastructure.
This is set at the organization level in Sigma:

For more information, see Enable internal or external stages for CSV uploads
Sigma's license model now includes four tiers: View, Act, Analyze, and Build. This structure applies to all organizations created on or after March 4, 2025.
The Four Tiers:
Organizations created prior to this date will continue using Lite, Essential, and Pro license tiers and will be scheduled for a license migration at a later date.
For more information about the new licenses, see Account type and license overview.
The ability to view and respond to account upgrade requests in the Administration portal is now generally available. When a user requests an upgrade to their account type to explore or create workbooks, an admin can review the request in Administration.
For more information, see Respond to account upgrade requests
Materialization with Snowflake dynamic tables is now generally available (GA).
If your Sigma organization has a Snowflake connection, you can configure materialization to use dynamic tables for materialization.
To set this up for an existing connection, see Connect to Snowflake
For more information, see About materialization
We have added several new columns to the SUPPORT_CHATS table providing greater insight into the conversations you're having with support:
This information can be found in your AUDIT_LOG > SIGMA_SHARED > SUPPORT_CHATS table and can be used to share questions and outcomes to other users as well, perhaps as part of a FAQ.
For more information, see Sigma Shared metadata reference
If your organization restricts email traffic sent from specific IP addresses, add 134.128.103.81 to the allowlist by September 22, 2025.
This IP address is in addition to the 198.37.153.185 address that Sigma currently uses.
Organizations without this new IP address allowlisted might have issues receiving email burst exports after September 22, 2025.
Alternatively, you can configure a custom SMTP server to use instead. For more information, see Custom SMTP server
Administrators can now manage which users can call stored procedure actions from a workbook with the Call stored procedure actions permission.
For more information, see Account type and license overview
The permission requires an Act or Essentials license.
For all requirements, see Create actions that call stored procedures (Beta)
When configuring SAML, it is now possible to pass in multiple userRole values.
The first valid account type in the list of userRole values will be assigned.
For more information, see Configure your IdP in Set up single sign-on with SAML
When exporting to a webhook endpoint, the PNG file type is now supported.
Individual elements can be exported to webhooks as CSV, JSON, PDF or PNG.
For more information, see Export to webhook
For Sigma organizations hosted in AWS or Azure cloud regions, you can now protect your data in Sigma with customer-managed keys.
Why it matters:
This capability meets enterprise compliance requirements and gives organizations complete control over their encryption keys — essential for regulated industries and security-conscious enterprises.
For more information, see About using customer-managed keys in Sigma
For setup instructions, see Set up customer-managed keys
Two-factor authentication email codes now expire after 5 minutes, instead of 15 minutes.
Sigma admins can now choose to require all email exports to run queries as recipients.
After enabling this setting, all new and modified email export schedules run queries as the recipients:

For more information, see Manage export frequency and authentication settings

If you want to restrict the ability of Sigma users to copy more than one cell of data at a time, a user assigned the Admin account type can turn off the Bulk copy from tables toggle for your organization.
By default, the toggle is turned on, maintaining the existing behavior of allowing users to copy multiple cells from tables, pivot tables, input tables, and the underlying data of a chart.

When setting up single sign-on with SAML, you can now copy and paste your SAML configuration values (e.g. prefix, RelayState) from the Administration portal.
Go to Administration > Authentication > Edit, and your configuration values will be available under Authentication Method & Options:

For more information, see: Set up single sign-on with SAML
Related to the effort or overhaul the usage dashboards. usage users can now create their own views/bookmarks, and can also schedule those views.

When using materialization with a Snowflake connection, Sigma detects data updates in materialized elements in workbooks and data models.
If the underlying data hasn't been updated since the last successful materialization, Sigma bypasses the scheduled materialization to reduce unnecessary compute time and costs.
For more information, see Scheduled materialization bypass

You can now set up Key Pair authentication for Snowflake OAuth service accounts.
For more information, see Connect to Snowflake with OAuth
Sigma is now deployed in GCP KSA (me-central2).
This deployment delivers significantly lower latency and enhanced performance for Middle East customers when connecting to Sigma.
You can now set Turkish (tr-tr) as your workbook locale. Apply the Turkish language, date format, and currency to workbook previews and embedded workbooks.
For more information, see Manage workbook localization
You can now uniquely identify your SAML attributes by using the Sigma namespace prefix (https://schema.sigmacomputing.com/2025/01/claims).
This can be applied to the userRole and userGroups attributes to avoid overlap with other app configurations.
For example, the userRole attribute name would look like https://schema.sigmacomputing.com/2025/01/claims/userRole.
For more information, see Configure SSO for your Sigma Organization in Single sign-on with SAML.
New and existing connections to Snowflake created from Snowflake Partner Connect are authenticated using key pair authentication instead of basic authentication.
For more information, see Connect to Snowflake
The Exports tab in Administration has been updated with additional functionality and information.
You can now:
For more information, see Manage organization schedules
Admins who create teams are no longer automatically added as members of that team. Teams now start empty, allowing the admin to choose whether or not to include themselves as a member.
The ability to share saved views is now limited to users who are assigned account types with the Create, edit, and publish workbooks permission enabled:

Users who are assigned account types with the Full explore permission enabled (without Create, edit, and publish workbooks) can create and save custom views, but cannot share them.
Existing shared views will remain shared regardless of the account type assigned to the user who created them. For more information about saved views, see Create and share saved views.
Sigma now supports authenticating a connection with OAuth without re-using OAuth credentials used for authenticating users to your Sigma organization.
As a result:
For instructions on how to configure a unique OAuth connection for a Databricks or Snowflake connection, see:
For more general information about OAuth, see Configure OAuth.

When you connect to Snowflake using OAuth, you can choose to authenticate directly with Snowflake functioning as the OAuth authorization server instead of configuring an external identity provider (IdP) to access Snowflake.
You can only use Snowflake as your OAuth authorization server to authenticate to a Snowflake connection.
Why it matters:
This simplifies authentication architecture by eliminating the need for external identity providers — reducing complexity and setup time for Snowflake customers while maintaining secure OAuth flows.
For more information, see Use the Snowflake authorization server for connection-level OAuth
Friendly names are now used for cloud platforms in the Administration portal. To view your cloud platform, go to Administration > Account > General Settings, then locate the Site section. The Cloud field identifies the platform hosting your organization:

For more information, see Supported regions, data platforms, and features
For all organizations that have an AI provider assigned, Sigma now uses AI to generate export schedule names based on your export attachment name, export destination type and format, and set conditions.
These names are visible when viewing all your or your organization's scheduled exports in Sigma, and do not affect the contents of the export itself.
For more information, see Use AI export schedule names (Beta)

Sigma is rolling out app notification actions to public beta for all customers. You can use app notification actions to notify users and channels via email and Slack, independent of an export or download.
The feature enables interesting workflows, alerting users to information in real-time (or email) so that they may respond appropriately.
For more information, see Create actions that send notifications and export data
The Notify and export action replaces the existing Download and export action. Existing Download and export actions will be migrated without changes to functionality.

You can now create actions that send notifications to users via email, Slack, and Microsoft Teams using the notify and export action.
These actions can be configured independently of an export or attachment.
Notification actions support dynamic messages and lists of recipients based on workbook data.
Why it matters:
This transforms a Sigma workbook from a passive analytics tool into an active business process driver — enabling automated alerts, approvals, and data-driven workflows that keep teams aligned and responsive.
For more information, see Create actions that send notifications and export data
The Ask Sigma interface is simple—but it's also built to help you target specific data sources.
This time, let's try a more focused question:
The CEO wants to know the bottom ten stores in the chain.

Ask Sigma explains what it's doing at each step and why. You can jump off into a workbook at any point to explore further on your own:

Once the response is ready, you'll see:
Some generated charts may not be helpful—for example, Store Latitude, Store Longitude, and Store Key aren't useful in this case. so we won't select them.

If you're happy with the results, you can open the selected items in a workbook—or keep refining in Ask Sigma.
Once inside a workbook, you can save it, make any changes you like, or use Sigma's Explore Anywhere feature for deeper analysis:


It's clear that Ask Sigma changes the way people will use Sigma—and it's only getting better. Stay tuned!

Ask Sigma now supports asking follow-up questions about your data. After you ask a question in Ask Sigma, you can continue the conversation, asking Ask Sigma to continue the analysis or change the analysis. To start a new conversation, click Reset.
As part of this change, you can no longer pass a prompt to Ask Sigma using a query string parameter and share questions in a custom URL.
For more information, see Ask natural language queries with Ask Sigma

Ask Sigma now supports asking follow-up questions about your data.
After you ask a question in Ask Sigma, you can continue the conversation, asking Ask Sigma to continue the analysis or change the analysis. To start a new conversation, click Reset.
Why it matters:
This turns Ask Sigma into a conversational analysis tool, allowing iterative exploration instead of restarting from a single-question workflow.
For more information, see Ask natural language queries with Ask Sigma

We're at a point in time where AI is expected in any modern software product.
Providing AI functionality isn't especially difficult these days—but making it easy to use and genuinely helpful requires thoughtful design and a deep understanding of how users can benefit from the results.
Incorrect or misleading AI output isn't just frustrating—it wastes time, and in a business context, it can lead to poor decisions.
Ask Sigma breaks down every step AI took to generate its answer. This lets you double-check results, edit any step of the analysis, and work more confidently with AI.
Here's a short video for those who don't yet have an AI API key but want to see the functionality in action.
If the embedded video is tool small on your screen, you can view the larger version here.


Now, when you access the Ask Sigma page, Ask Sigma automatically compiles expandable data collections based on the highlighted data sources for your organization.
For example:

For more information, see Ask Sigma Discovery
When you view a data source table on the Connections page, you can now ask a question of the data source from the Ask Sigma option on the Overview tab.
You can ask a question of any data source table visible to you, not just sources highlighted for Ask Sigma:

When you enter a question, Ask Sigma runs with it and in seconds we have a result we can use to answer the question, iterate on or explore in a workbook:

For more information, see Ask a question on a data source table
When you view a data source table on the Connections page, you can now ask a question of the data source from the Ask Sigma option on the Overview tab.
You can ask a question of any data source table visible to you, not just sources highlighted for Ask Sigma.
When you enter a question, Sigma opens Ask Sigma in a new browser tab, populated with the question that you asked.

Ask Sigma now suggests workbook matches to user questions by automatically cataloging workbook usage data on a daily basis. Users assigned the Admin account type can manually update the workbooks cataloged at any time using the Reindex option on the Administrator > AI Settings page.
Why it matters:
This update improves discovery and relevance by connecting user questions to the most used and contextually appropriate workbooks — helping teams find trusted answers faster.

When Ask Sigma responds to questions with a data model or Snowflake semantic view, Ask Sigma can join related tables to provide higher-quality answers.
For more information, see Ask natural language queries with Ask Sigma
When Ask Sigma responds to questions with a data model or Snowflake semantic view, Ask Sigma can join related tables to provide higher-quality answers.
If you want to ask questions directly of a semantic view, browse to the semantic view in the data catalog and use Ask Sigma on the semantic view.
Why it matters:
Ask Sigma can now leverage governed relationships and semantic definitions, ensuring answers align with business logic and reduce join ambiguity.
For more information, see Ask natural language queries with Ask Sigma

Sigma also includes a Formula Assistant powered by AI. It can:
Let's say someone in Finance provides a formula they want applied at the group level:
Revenue Efficiency Score=
Quantity×Price+Cost
(Price−Cost)×Quantity
Instead of writing it manually, let the AI Formula Assistant convert it for you:

Once done, you can review the formula, rename the column, and format it to match your needs:

And if you're not sure what the formula does, just ask the Formula Assistant to explain it:

Now we know: a low Revenue Efficiency Score is bad—and we should dig deeper into what's bringing it down.
For more information, here are some documentation links:
Ask natural language queries with Ask Sigma
Configure AI features for your organization

Call stored procedures defined in a Snowflake, BigQuery, or Amazon Redshift connection using an action is now GA.
If the stored procedure returns non-tabular results like a string, number, or Boolean value, you can work with the output as an action variable and display the values in dynamic text or a control element.
For example, if you have an existing stored procedure to calculate project timelines based on several variables, you can set up an AI App with input control elements to collect the variables, pass them as arguments to a stored procedure action that calls the stored procedure, then display the results in a control element and store them in an input table in Sigma.
For more information, see Create actions that call stored procedures
There are also QuickStarts:
Integrate 3rd Party REST API via Stored Procedure
Snapshotting with Stored Procedures
When you use a multi-select list control to dynamically move columns into and out of groupings or properties (via the Move columns action), the column order in the table now matches the order of the values defined in the control.
The Move column action moves columns into or out of a table grouping, pivot table property (row, column, or value), or chart property (axis, color, tooltip, etc.) in the target element. Columns can be moved based on a static selection or when column names match selected control values in the trigger element.
For more information, see Move columns
Admins can now configure a usage dashboard to view data about how Ask Sigma is used in their Sigma organization.
For more information, see Configure a usage dashboard for Ask Sigma (Beta)
There is also a QuickStart: Ask Sigma usage to make it easy to deploy.

You can now add custom context menu items in tables, pivot tables, input tables, and charts to provide clear, discoverable triggers for actions relevant to selected cells and data points.
You can add standalone menu items or create nested submenus that execute any action effect, including calling stored procedures, generating iframe events, and opening modals.
This unlocks really interesting workflows to get users the detail they need quickly.

For more information, see Create custom context menu actions (Beta)

You can now add custom context menu items in tables, pivot tables, input tables, and charts to provide clear, discoverable triggers for actions relevant to selected cells and data points.
You can add standalone menu items or create nested submenus that execute any action effect, including calling stored procedures, generating iframe events, and opening modals.
This feature enables a whole new level of customization that is both simple to implement, powerful and will accerlate end user adoption:

For more information, see Create custom context menu actions
When you delete an element that's the target of an action, you're notified of the dependency when confirming the element deletion.
In the confirmation modal, you can select the Delete impacted actions checkbox to delete the dependent action along with the element.
Alternatively, if you don't select the checkbox, the broken action is retained, and you can reconfigure it as needed.
You can now configure a list of dynamic recipients and dynamic message contents for notify and export actions sent to Microsoft Teams.
For more information, see Send notifications by Microsoft Teams
To use AI features in Sigma, you'll need to provide an API key from your selected AI provider.
Navigate to Administration > AI settings, select the AI provider and provide a valid API Key:

For more information, see Configure AI features for your organization

After you receive an initial answer from Ask Sigma, you can continue your exploration.
Ask Sigma provides related charts underneath its primary answer to offer avenues to analyze related data.

When configuring an image element, you can enter dynamic text in the Image URL field to source the URL from a formula.
For example, Lookup([Team/Profile Image URL], CurrentUserEmail(), [Team/Email]) references the Profile Image URL column in an existing Teams table to dynamically display profile images based on the current user.
For more information, see Add hyperlinks and images to columns
You can now configure an external AI integration with Google Gemini, or a warehouse AI integration with BigQuery through Google's Vertex AI API.
For more information, see Configure warehouse AI model integration and Manage external AI integrations
If you already have an AI API Key, you can this for yourself now. Otherwise, just follow along.

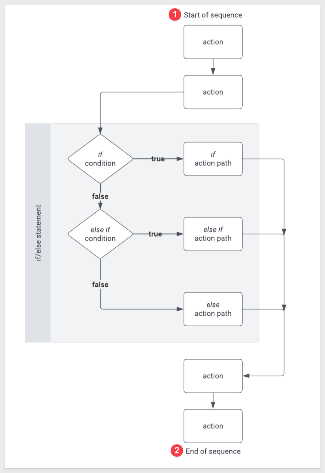
Use if/else statements to create dynamic workflows within action sequences.
If/else control flow adds flexibility to a sequence by allowing it to check one or more conditions and execute actions for the first condition that evaluates to true.
Key advantages of using an if/else control flow:
An typical workflow looks like this:

For more information, see Build if/else control flow in an action sequence

Use if/else statements to create dynamic workflows within action sequences.
If/else control flow adds flexibility to a sequence by allowing it to check one or more conditions and execute actions for the first condition that evaluates to true.
The key advantages of using an if/else control flow are:
Why it matters:
Action sequences can now support branching logic, enabling far more sophisticated data apps and automation flows without external orchestration tools.

For more information, see Build if/else control flow in an action sequence
Users can now edit input table data on mobile devices. This update enables mobile data app workflows, including direct data input and row updates via actions.
Input tables are now compatible with BigQuery connections.
The dynamic workbook elements support structured data entry, allowing you to integrate new data points into your analysis and augment existing data from your data platform.
For more information about input tables and how to use them, see the following documentation:
Intro to input tablesCreate new input tablesEdit existing input table columns
The following admin feature permissions are now available for the Build account type and can be granted to custom account types:
The Branding settings permission is now the Manage email branding permission and now only control access to the Customize your email settings for your organization. Branding settings for workbook themes and custom fonts are restricted under the Manage all workbook themes and fonts permission.
For more information, see Account type and license overview
If you have an AI provider configured to use a Databricks connection, or to use Gemini as an external AI provider or through a BigQuery connection, the model version used by Ask Sigma and other AI features has been updated:
For more information, see Configure warehouse AI model integration and Manage external AI integrations
In addition to replacing and adding control value selections, the Set a control value action now supports the ability to remove selections.
When you configure separate Set control value actions using Add to existing selection and the new Remove from existing selection option, you can enable users to easily add and remove values from filter controls. For example:


Pause or resume action sequences to debug and test actions. You can control the pause/resume state of individual sequences or globally change the state of all sequences in the workbook.
To prevent stale paused states and avoid workflow disruptions, paused sequences automatically resume when the workbook is refreshed.
For more information, see Create and manage action sequences
You can now call a stored procedure on a PostgreSQL connection from a workbook action.
For more information, see Create actions that call stored procedures (Beta)
Now we need to tell Sigma which data sources Ask Sigma can use. Since we are using third-party AI services like OpenAI, we want to be careful about which datasets we allow access to. This process controls that and limits access to data that may be proprietary.
For example, if we want Ask Sigma to have access to the Sigma Sample Database > RETAIL > PLUGS_ELECTRONICS_HANDS_ON_LAB_DATA we simply search for it, select the source we want and click Sync:

Once the sync is complete, you can filter on Available to confirm it's ready for Ask Sigma:

Here's where things follow the Ask workflow, rather than the Create New Workbook workflow.
Click the
icon, and then select Ask Sigma:

The Set control value action now supports Number range and Range slider controls as target elements. You can configure the action to execute the following effects:
You can now quickly view and navigate to elements with actions that target the selected element. This makes it easier to identify and navigate in the actions workflow.
In the action sequence menu, select Show actions targeting this element to view a list of trigger elements sorted by page, then select an element to open its action sequences:

Add a single-select column to an input table to allow users to select one value per row from a predefined list of values (text, number, or date). You can manually create and manage a list of distinct and repeatable values, or you can populate the list from an existing data source or element in the workbook.
Values can then be formatted as pills and assigned different colors for visual differentiation and clarity.
Why it matters:
This enhancement makes input tables more interactive and controlled, enabling structured data entry and consistent user selections that can drive downstream logic or metrics.
For more information, see Configure single-select or multi-select columns on input tables
Add a custom success alert that displays after an action sequence runs successfully. The alert appears temporarily at the bottom of the window and can include a static or dynamic message.
For example:

For more information, see Add or edit a success alert

You can now update and delete input table rows using actions.
Update row allows user interaction to update values in an existing row, while Delete row removes an entire row.
These actions are designed to support form functionality, but can be used in other ways to accommodate different AI App use cases.
For more information, see Create actions that modify input table data

If your organization is connected to Snowflake or Databricks, you can now use warehouse-hosted AI models to power Sigma AI features.
For information about selecting your data platform as your organization's AI provider, see Configure warehouse AI model integration
Sigma's approach to integrating AI is really innovative and accelerates the time it takes to create meaningful content.
Checkout our unique approach here

The Duplicate a workbook (POST /v2/workbooks/{workbookId}/copy) endpoint now includes the copyBookmarks parameter that determines if saved views (formerly called bookmarks) are copied from the duplicated workbook.
Ownership of all saved views in the duplicate workbook transfers to the user initiating the operation.
Restrict access to the Sigma API for your organization by adding IP addresses and IP address ranges using CIDR notation to an allowlist.
With an allowlist configured, only users making API requests from allowed IP addresses can make successful requests.
For more details, see Restrict API access by IP address (Beta).
Administrators can now restrict access to the Sigma API by adding IP addresses and IP address ranges using CIDR notation to an allowlist.
With an allowlist configured, only users making API requests from allowed IP addresses can make successful requests.

For more information, see Restrict API access by IP address.
You can now view the base URL required for authenticating to the Sigma REST API in the Administration portal.
Go to Administration > Developer Access:

For more information, see Get started with the Sigma REST API
The Swap workbook data sources endpoint now supports workbooks that use custom SQL statements, in addition to standard table-based sources.
This enables users to update and maintain workbooks without needing to manually rewrite custom SQL queries.
The List files (GET /v2/files) and List member files GET /v2/members/{memberId}/filesendpoint includes data models in the response.
Data models are listed with a type of data-model and datasets are listed with a type of dataset.
The Add workbook schedule endpoint POST /v2/workbooks/{workbookId}/schedules now supports options that were previously available only from the UI, such as creating a conditional export, repeating pivot header labels, compressing attachments to a zip file, and specifying control values for the export.
You can now impersonate other users in API calls when assigned the Admin account type, for example to retrieve and display the contents of their My Documents folder in embedded content.
Why it matters:
This solves complex embedding scenarios where admins need to access user-specific content programmatically — enabling seamless customer support and advanced integration patterns without compromising security.
For more details and an example test Python script, see Impersonate users
The following endpoints are now available in a v2.1 version.
The new versions use pagination for the API response by default, allowing you to retrieve large responses in manageable segments.
The following endpoints are updated:
The equivalent endpoints in v2 continue to work, but might not use pagination by default for all customers.
The following endpoint to update tag descriptions is now available:
Update a tag PATCH /v2/tags/{tagId}
The following endpoint has been added to update a workbook schedule for an export.
This endpoint lets you create a file containing data exported from a workbook, allowing you to retrieve large datasets or detailed reports in a structured format. Export the entire workbook, a single workbook page, or an individual element. You can specify parameters to filter the data and format options for the file.
For more information, see Export data from a workbook
The following endpoint to list sources of a data model is now available:
List data model sources will return a list of data sources of a data model given the dataModelId. The response can be a dataset, table, or the data model document and specific elements used as a source.
The following endpoints to list account types and account type permissions are now available:
List account types GET /v2/accountTypesList account type permissions GET /v2/accountTypes/{accountTypeId}/permissions
The following endpoints to list data models and get details for a data model are now available:
List data models GET /v2/dataModelsGet a data model GET /v2/dataModels/{dataModelId}
For customers wanting to bulk deactivate (soft-delete) users from Sigma, this API recipe demonstrations how to accomplish that through the use of a regex pattern match against the user's name.
For more information, see Sigma REST API Recipes
You can now programmatically assign user attributes to a team in bulk via Assign user attributes to a team
The following endpoint to Swap the sources of a data model is now available.
The endpoint supports swapping datasets and tables from your data platform, or swapping the connection used by the data model.
The following endpoints now have rate limits:
100 requests per minute.100 requests per minute.Why it matters:
Rate limits ensure stable platform performance and prevent accidental overuse from automated systems or batch workflows.
For all rate limits, see Get started with the Sigma REST API
When exporting an entire workbook or workbook page using the Export data from a workbook method, the format parameter now supports the xlsx option to support the Excel file format.
For more information, see Update a workbook schedule
You can now retrieve pages and elements for a saved view, formerly known as a bookmark, using the API.
The List workbook pages for a workbook endpoint and the List elements in a workbook endpoint now include the bookmarkId query parameter.
When creating a member using the API, choose whether to send an invitation email to a non-embed user.
The Create a member endpoint now includes the sendInvite query parameter:

For more information, see Create a member
The Add workbook schedule endpoint, POST /v2/workbooks/{workbookId}/schedules now includes two new options:
The parameters option, allowing you to customize control values when programmatically adding an export schedule to a workbook.
The ownerId option, allowing you to specify a user to own the export schedule.
The Look up connections by path POST /v2/connection/{connectionId}/lookup and Sync a connection by path POST /v2/connections/{connectionId}/sync endpoints include the option to look up or sync a stored procedure object in your connection.
The Sync a connection by path endpoint includes a new useServiceAccount query string parameter.
When used with a connection that uses OAuth, the new option lets you use the service account credentials, instead of the user credentials associated with the API token, to sync the connection. When used with a connection that doesn't use OAuth, the new option has no effect.
The Tag a workbook POST /v2/workbooks/tag endpoint includes a new option to swap from or to a data model, including a tagged version of a data model. Similar to the UI, you can only swap a data model source to another version of the same data model.
The List team members GET /v2/teams/{teamId}/members endpoint includes a new addedBy option in the response that provides the user ID of the person that added a user to a team.
The List workbooks (GET /v2/workbooks) endpoint now supports two new optional query parameters:
SkipPermissionCheck: When set to true, allows the API client to return all workbooks in a Sigma organization, including those not shared with the requesting user.
isArchived parameter: When set to true, filters the results to include only archived workbooks.
The List columns for a workbook element endpoint now includes the column formula in the response output.
When adding a Snowflake or Databricks connection that uses OAuth with the Create a connection endpoint or updating one with the Update a connection endpoint, you can use the new writebackSchemas option to provide multiple write-back schemas for the connection to use.
Multiple write-back schemas helps keep content created by different teams or users with different permissions in different schemas.
Returning unpaginated responses from list endpoints is now deprecated.
On March 15, 2026, this functionality will reach end of support and the following list endpoints that did not return a paginated response will only return a paginated response:
If you use these endpoints, update your API requests to include the limit query parameter to return a paginated response.
After the end of support date, requests without the limit parameter return a paginated response of the default page size (50).
If you are already using the paginated response from list endpoints, no action is needed.
When accessing the Sigma public API documentation, you can request an API token from any endpoint documentation page, instead of first accessing the Get access token documentation page.
The endpoint for retrieving a token and refreshing an existing token is unchanged. This is not a code change to the API itself.
The Swap workbook data sources endpoint, POST /v2/workbooks/{workbookId}/swapSources now includes the option to swap dataset links.
When using the sourceMapping option, the columnMapping option supports specifying a link name and linked column name to swap from one dataset link to another dataset link.
For example, to change the source for a workbook from one dataset link to another, set the fromId and toId to the same dataset ID, but update the fromColumn to the name of the previous dataset link and linked column name and the toColumn to the desired dataset link and linked column:
{
"sourceMapping": [
{
"fromId": "bfa59799-69c7-423d-b965-7319cbfc2ebb",
"toId": "bfa59799-69c7-423d-b965-7319cbfc2ebb",
"columnMapping": [
{
"fromColumn": ["Link name", "Missing column name"],
"toColumn": ["Link name", "New column name"]
}
]
}
]
}
This deprecation was previously announced in Sigma's release notes on October 3, 2025. This updated announcement includes an official end of support date.
Returning unpaginated responses from list endpoints is now deprecated. On June 2, 2026, this functionality will reach end of support and the following list endpoints did not return a paginated response will only return a paginated response:
If you use these endpoints, update your API requests to include the limit query parameter to return a paginated response. After the end of support date, requests without the limit parameter return a paginated response of the default page size (50).
If you are already using the paginated response from list endpoints, no action is needed.

1: A Return home option no longer appears for users after a secure embed is deleted.
2: Actions with conditions based on hidden columns now trigger as expected.
3: After copying and pasting a workbook or data model element with one or more columns that use metrics, those columns display correctly.
4: After deactivating a SCIM user, the folder created to contain the deactivated user's documents no longer includes a UUID and matches the behavior described in Deactivated user documents.
5: After deleting a materialization schedule on a published workbook, the workbook no longer opens a custom view.ß
6: An error where workbook level custom translation files did not show up in workbook settings is now fixed.
7: API endpoints that return information about tagged workbook versions now return an accurate sourceWorkbookVersion. Previously, the API returned the highest sourceWorkbookVersion even in cases where a lower sourceWorkbookVersion had been tagged more recently.
8: Archived connections no longer cause unexpected errors in shared templates.
9: Changing organization level authentication from OAuth to another authentication method no longer causes independent OAuth configuration options to disappear in Administration.
10: Coachmarks are no longer visible in exports, embed, or when using Present.
11: Column descriptions added in a data model are now available in workbooks.
12: Content validation now updates elements from a data model used in a join.
13: Content validation was incorrectly performed on tagged versions of workbooks that used an untagged version of a data model as the source, causing those tagged versions to display errors.
14: Date-truncated bar charts with a time scale type are now correctly labeled. Previously, mismatches between organization and user timezones could sometimes cause labels for time axes to be incorrect.
15: Dynamic text in text elements now correctly displays line breaks (newline characters) and whitespace characters (tabs or spaces).
16: Dynamically changing the source of a table in a data element using custom SQL no longer stops related columns from being available in child elements of the source table.
17: Filtering and sorting now work as expected in Administration > Materializations.
18: For a data element sourced from a grouped table with one or more grouping levels collapsed, source columns were unavailable to select instead of being available.
19: For connections that use OAuth, users can now see and use stored procedures that they have access to.
20: For JWT-signed embeds, errors are now sent when the JWT token cannot be parsed and when the current user is not invited to the workbook they are attempting to access.
21: Formulas in action configurations were previously limited to functions supported by all compatible data platforms. You can now use any function supported by your connection's data platform.
22: Formulas with an argument referencing a hidden control (control element on a hidden page) now evaluate successfully, regardless of the reference's argument position.
23: If users attempt to run a query with OAuth credentials that do not exist, they are now shown an improved error message.
24: In a custom view of a workbook embed when :responsive_height is set to true, the lineage view now displays correctly without being truncated.
25: In localized workbooks, actions that show or hide columns with names matching control values (dynamic show/hide) now correctly reference the translated labels. Previously, the actions were referencing the source labels, resulting in no matches with manually entered control values.
26: In OAuth-enabled embedded workbooks, OAuth connections are no longer disabled when external OAuth tokens are passed in an embed URL.
27: In secure embeds that use OAuth to access data, new embed users no longer need to reload the embed to clear a no valid refresh token error. Instead, the embed loads for a newly-created embed user on the first try.
28: In some cases, the Edit option in securely embedded content was not functional.
29: In the published version of a workbook, data elements no longer show an outline on hover.
30: Materialization schedules owned by users deactivated after March 25, 2025 transfer to the administrator performing the deactivation, or if specified, the user chosen to receive the deactivated user's documents. Materialization schedules owned by users deactivated prior to that date fail to run and materialized elements might display an error.
31: Mobile view now includes a profile menu that provides users with the option to sign out of their Sigma account on a mobile device.
32: On Snowflake connections, using the specifier %A in the format argument of the DateFormat function returned the abbreviated name for the day of the week.
Now, it returns the full name for the day of the week as expected. To return the abbreviated day, use the specifier %a.
33: Opening a tagged workbook now logs an OBJECT_OPENED event on the tagged version, as opposed to logging it on the untagged version.
34: Plugins now load initial control values as expected on refresh for version 1.0.9 or higher.
35: Previously, in Snowflake OAuth connections with service accounts enabled, if the serviceAccountWarehouse was not set in Sigma, it would be evaluated as undetermined (resulting in an error). Now, if the warehouse is set by a user attribute, the service account will use the default value of the user attribute.
36: Previously, selecting a text element would arbitrarily resize the element by adding rows. Now, this is less likely to happen.
37: Previously, text elements sometimes snapped to fit the length of their contents when resizing. Now, text elements can be resized regardless of the length of their contents.
38: Referencing a data element in SQL using sigma_element() syntax now correctly handles element titles that contain quotes.
39: Scheduled exports that email team members now send to the members of the team when the export is sent, instead of the members of the team when the schedule is added.
40: Secure embed users no longer see an "Invalid Databricks access token" error when accessing a workbook with OAuth credentials on a Databricks connection.
41: Sigma did not support workbook deletion for JWT-signed secure embeds. Now a user can delete a workbook from the menu and get redirected to an error page with the document browser to navigate to another workbook.
42: Sigma no longer allows users to create input tables on an OAuth connection when an input table edit log destination is not configured.
43: Sigma now correctly displays the selected state for a workbook page based on the selected Customize page visibility setting.
44: Sigma now uses improved logic for presenting the initial workbook page from a URL with the :nodeId parameter when the page includes conditional visibility rules. If the user cannot view the page, the first visible page is shown.
45: Tagged versions with errors caused by content validation continue to display errors until they are re-tagged.
46: Tagging a data model with a CSV uploaded no longer results in an error.
47: The More menu for tables has been updated to remove a nonfunctional Make owner option.
48: The Add workbook schedule endpoint no longer displays invalid request errors when scheduling an export.
49: The Add workbook schedule endpoint no longer fails when attempting to create a schedule that exports to Slack. To fix this issue, the nonfunctional slackChannelName option was changed to slackConversationId.
50: The Download an exported file now no longer fails when downloading a workbook.
51: The , character within columns is now correctly escaped for Snowflake CSV exports to cloud storage.
52: The :hide_explore_toggle parameter now hides the Show customize panels option in the element menu.
53: The Create connection endpoint POST /v2/connections and Update connection endpoint PUT /v2/connections/{connectionId} no longer fail when creating or updating connections with OAuth.
54: The Data sources tab of the Select source modal now shows options as expected even in smaller viewports.
55: The Last sync date visible when browsing connection objects reflects the last time Sigma attempted to sync an object, even if a sync was not performed because no data had changed.
56: The List columns for a workbook element endpoint (GET /v2/workbooks/{workbookId}/elements/{elementId}/columns) now correctly returns pagination data in the nextPage portion of the response.
57: The Refresh element action now successfully refreshes data for elements on hidden pages.
58: The tag parameter in the Export data from a workbook endpoint now works as expected.
59: The workbook:saveas outbound event now returns the ID of the original workbook and the ID of the newly saved workbook. Previously, the event only returned the ID of the newly saved workbook.
For more information, see Outbound event reference
60: The Ask Sigma usage dashboard was unavailable to some organizations.
61: The Azure SCIM PatchGroup operation now allows for team updates for deactivated users.
62: The files endpoint no longer only returns workbooks owned by the specified user that are located in the My Documents folder. All workbooks owned by the user, including those located across different workspaces, are now returned.
63: The list of database or catalog objects visible when browsing a connection in Sigma can now be expanded to view more information without hovering, such as long table names.
64: The workbook header no longer displays an Edit button when viewing a tagged version, which cannot be edited directly.
65: The Workspaces page no longer displays a Too many results resolved error when attempting to load a very large number of workspaces.
66: Time chart axes now align with chart data across all timespans and timezones as expected, with more intuitive tick markings across all organization timezones.
67: Users are no longer signed out of Sigma if they attempt to run a query with OAuth credentials that do not exist.
68: Users in an embed can no longer open the source of a data model.
69: Users with Can explore workbook access can now trigger an Open modal action when a formula-based condition on the sequence references elements on hidden pages.
70: When a container is selected, pressing Tab correctly changes selection from the container to the top-left-most element in the container.
71: When a data model was embedded, users only had the option to rename a data model from the list of documents instead of from the document menu for the data model.
72: When a page was duplicated that contained a data element with a data model metric and the element source was located on the same page, the metric displayed an "Invalid Query" error instead of data calculated by the metric.
73: When a Set control value action is triggered by selecting any column in a table, pivot table, or input table, pressing the up arrow key to select the column header (consequently selecting the entire column) no longer clears the control value.
74: When a user has access to specific version tagged documents in a folder, you can now grant access to all versions of documents in the Share Folder modal.
75: When a user has inherited access to a document from a version-tagged folder, the version tag is now shown in the Share Workbook or Share Data Model modal.
76: When a user triggers an action that exports a PDF via email, Sigma now adheres to the page size selected in the action configuration.
77: When a value in a list control is selected, the display value is now shown instead of the raw value.
78: When adding a data element that uses SQL as the source, the connection now correctly defaults to one that the user has access to use for SQL queries.
79: When adding a table in an embedded workbook, previewing a dataset resulted in an error. Now, the dataset can be previewed as expected.
80: When adding a version tag to a data model and swapping sources from one connection to another in cases where the table is available at a different path in each connection, the data sources no longer fail to swap with the error "Failed to find the table in connection".
81: When adding date data in an input table, the format of the data now respects the locale of the Sigma organization. For example, if your Sigma organization uses a locale of English (Great Britain) and you paste a date value of 10.05.2025 into an input table, the date correctly appears as May 10, 2025.
82: When an action sequence is configured with the On select trigger type for a column, the sequence is no longer initiated when a user clicks the column header.
83: When an action sequence on a chart has a condition referencing the Selection variable, triggering the sequence by clicking whitespace on the chart no longer generates an error.
84: When an action with an On select trigger is configured on a bar chart, selecting an axis label of an unaggregated value no longer generates column rank instead of the defined value.
85: When calling the List bookmarks for a workbook endpoint, the isDefault option is correctly returned for saved views set as the default for the workbook.
86: When calling the Update a workbook bookmark endpoint, setting the isDefault option for a saved view that was not previously set as the default correctly succeeds.
87: When changing the visibility of a column in a dataset, an invalid value that caused errors is no longer set.
88: When creating a linked input table, the modal now displays the write-back destination selection field first (above the list of columns) for improved visibility.
89: When editing tab names in a workbook, the & character now behaves as intended.
90: When entering a table in a SQL query, the autocomplete dropdown now excludes tables that the user does not have permission to view.
91: When exporting explorations, unavailable export options are now no longer shown, instead of throwing an error message.
92: When exporting grouped tables with totals, the totals now appear in a separate column with a correct header, for example, "Column Name" (Grand Total).
93: When hidden column values are passed to controls through workbook actions, those columns are now correctly excluded from Excel files.
94: When migrating a dataset sourced by two joined datasets to a data model, the join is recreated correctly.
95: When multiple user avatars are visible in the header, they now overlap correctly.
96: When pressing Tab to navigate between elements in a container, the navigation order matches the position of the elements within the container.
97: When revoking access to a connection, database or catalog, schema, table, or stored procedure in Sigma, you can now only revoke access from the level to which the access was granted.
98: When selecting an element in a workbook to navigate to with the Navigate in this workbook action, the list of elements for a page matches the order of the elements on the page.
99: When sharing a template containing input tables across organizations, the input table data entry permissions in the shared template now matches what was defined in the source document.
100: When sharing a workbook, version tags now appear for all access levels as expected.
101: When sharing workbooks across organizations, users received an "Object Does Not Exist No matching record" error when attempting to replace the source of the shared workbook with a dataset.
102: When Sigma encounters errors during a data source swap involving custom SQL and input tables, Sigma now show the error messages at the bottom of the page.
103: When swapping the source of a workbook with the API, a joined table no longer displays an Invalid argument error and has its sources swapped successfully.
104: When the embed team name contains an apostrophe, the embed sandbox no longer shows an invalid embed signature error and loads the embed successfully.
105: When the signature of a stored procedure used in a stored procedure action is changed, the action now validates that the signature is the same and uses the new signature if possible.
106: When the top-left-most element in a container is selected, pressing Shift + Tab selects the parent container.
107: When the value of a grouping key is null, applying the Selection variable to an Open link action no longer returns a null value that opens a blank page.
108: When using connection-level OAuth, your email is no longer checked to see if it matches the email used for signing in to Sigma.
109: When viewing a workbook lineage in an embed, the Shared with me link now launches the embed modal instead of the native Sigma modal.
110: When writing SQL to query a BigQuery connection, project ID, dataset, and table names, and column names now autocomplete.
111: When you disable automatic user creation for embeds, you can now manage embed users in the Administration portal.
112: When you switch between Secure and JWT mode in the embed sandbox, Sigma now clears the URL field so that you can load the new embed without any error messages.
113: Workbooks created using the Create workbook from template endpoint with updateAutomatically set to true now update properly for cases when the template was shared from another organization.
114: X-axis labels in trellis charts now display correctly when the y-axis title is displayed ( Format > Y-Axis > Axis title) and shared x-axis is enabled (Format > Trellis > Shared > X-Axis).
115: You can now nest a popover element inside of a modal. Previously, this would cause an error. Popovers cannot be nested inside of popovers.
116: You can now select specific tables in a data model when adding or changing data sources for an element.
117: You can now successfully tag and swap the sources of a workbook version that uses a data model with data from multiple connections.

Previously, underlying data was grouped for cartesian charts (bar, line, area, scatter, combo, box, and waterfall charts) regardless of whether the chart values were aggregated.
With this update, when viewing underlying data, the grouping will match the chart aggregation.
For example, if Aggregate values is unchecked, the underlying data is not grouped.
For more information, see: View underlying data
Configuring custom chart axis marks, like ticks and grid lines, is now supported.
You can change the count or step size of both major (labeled) and minor (unlabeled) chart axis marks.
For more information, see Configure chart axis marks
If your Cartesian (bar, line, area, or scatter) or combo chart visualizes multiple series of data, you can configure different data label settings for each series.
For more information, see Format and show data labels
Sigma now supports creating and formatting sparklines in tables and pivot tables.
You can add sparklines from a grouped column in a table (Add column via... > Sparkline), or using the SparklineAgg and Sparkline (JSON data only) functions.

For more information, see Create sparklines in a table (Beta)
The ability to create sparklines in a table is now generally available. You can now also configure sparkline tooltips and endpoint labels.
Why it matters:
Sparklines add compact trend visibility directly in tables, enabling quick pattern detection without creating separate charts.
For more information, see Create sparklines in a table
Create custom color scales to use when formatting chart colors or conditional formatting for tables. Create a custom color scale for an organization theme, workbook theme, or for a specific data element.
For more information, see Add a custom color scale.
Create custom color scales to use when formatting chart colors or conditional formatting for tables. Create a custom color scale for an organization theme, workbook theme, or for a specific data element.
For more information, see Add a custom color scale.
Map and funnel charts that have a color by category set support the following interactive filtering capabilities in the legend:

Add the legend control element to your workbook to target multiple charts with one legend and align colors across charts.
The legend control functions as an interactive legend, letting you filter and highlight corresponding data points in targeted charts. Any categories not represented in the list are collected as an extra category, "Others", which can be turned off.
For example, the image below shows one legend control targeting two charts:

For more details, see Create and configure a legend control (Beta)
Add the legend control element to your workbook to target multiple charts with one legend and align colors across charts.
The legend control functions as an interactive legend, letting you filter and highlight corresponding data points in targeted charts.
Any categories not represented in the list are collected as an extra category, Others, which can be turned off.
For example, the image below shows one legend targeting two charts with the Others category hidden:

For more information, see Create and configure a legend control
In Cartesian (bar, line, combo, area, scatter, box and waterfall) charts with an ordinal axis, you can now show longer axis labels. To allocate more space for longer labels, select the Allow longer labels checkbox under Data labels.
You can now select the Show strokes options On, Off or Auto for data labels of line, area and scatter marks in a combo chart.
Previously, only bar marks had these options. You can also now show or hide label strokes for all series in a combo chart using Data labels > Apply to all series > Show stroke.

Set column-level security (CLS) rules in a data model according to the assigned value of a user attribute.
Users and team members assigned a user attribute value that matches the value specified in the CLS rule can view the contents of the protected column. Users assigned other user attribute values, or not assigned a user attribute value, cannot view the contents of the protected column.
For more information, see Configure column-level security in a data model
When a column in an uploaded CSV file contains numbers with separators (commas, periods, spaces, etc.), Sigma parses the data as text strings by default.
To parse the data as numbers, you can choose one of the following options:
Why it matters:
Data loading becomes more resilient to regional formatting differences, reducing the need for cleanup before analysis.
For more information, see Parse numbers with separators
On June 2, 2026, datasets will reach end of support and creating new datasets and editing existing datasets will no longer be available.
Migrate existing datasets to data models, and update any documents that use datasets as a source to use data models instead.
Create a data model from a dataset and its links by choosing to migrate a dataset. Optionally choose to update documents that reference the dataset automatically.
When you migrate a dataset, the dataset is unchanged and the contents of the dataset are recreated in the data model. You can also track the status of all datasets in your organization.
For more information about how to migrate a dataset and what is and isn't migrated to the new data model, see Migrate a dataset to a data model
When you make changes to a data model, those changes affect users of workbooks that use the data model as a source.
You can now validate content to prevent breaking changes to those workbooks.
Instead of manually replacing and updating deleted or changed columns and elements in affected documents, you can validate content in the data model and prevent these errors.
Why it matters:
This adds a governance safety net for model changes, preventing downstream workbook breakage and reducing maintenance overhead.
For more information, see Validate content in a data model (Beta) and Sync a draft with the latest published version
When working with a data element in a workbook or data model, you can quickly discover and access the available columns from the data source, including related columns from a data model.


You can now add metrics to data models. Metrics are dynamic and reusable calculations that are specific to a data source. As such, metrics usually reference specific columns. Create a metric to provide reliable and efficient aggregate calculations, abstracting complex formulas away from business users.
When defining a metric on a data model, you can reference other metrics in your formula. Metrics propagate downstream, so a metric defined on one data model is also available to any data elements that use that data model as a source.
Data elements in data models and workbooks that were materialized before April 1, 2025 might not work with metrics. If columns that use metrics produce an Invalid Query error, and the table or an upstream table is materialized, manually re-run the materialization. If the error persists, contact Sigma Support.
For more information, see:
About metricsCreate and manage metricsNavigate data modelsUse metrics in a workbook
Adding metrics to data models is now generally available.
Metrics are dynamic and reusable calculations that are specific to a data source.
As such, metrics usually reference specific columns. Create a metric to provide reliable and efficient aggregate calculations, abstracting complex formulas away from business users.
When defining a metric on a data model, you can reference other metrics in your formula. Metrics propagate downstream, so a metric defined on one data model is also available to any data elements that use that data model as a source.
For more information, see:
About metrics
Create and manage metrics
Navigate data models
Use metrics in a workbook
If you run dbt jobs, you can see additional metadata about the dbt models and dbt jobs in the data catalog for a connection in Sigma. View the SQL used to create the model, the last run time, the job ID and run ID, and more.
For more information, see Manage dbt Integration
You can use the ArrayConcat function to combine multiple arrays, maintaining all items and their order.
Why it matters:
This function simplifies array manipulation by letting you merge multiple lists without complex formulas — improving readability and efficiency in calculated columns or custom elements.
For more information, see ArrayConcat
You can now apply column-level security (CLS) to elements in data models.
Column-level security restricts access to column-level data, ensuring that sensitive and confidential information is secure and accessible only to authorized users.
CLS in a data model element allows configuration for specific users or teams.
For example, we may not want to allow users to see the Cost Amount column in a sales table:

For more information, see Configure column-level security

Applying column-level security (CLS) to elements in data models is now generally available.
Column-level security restricts access to column-level data for or one or more users or teams using the data model table downstream. This ensures that sensitive and confidential information is secure and accessible only to authorized users.
For more information, see Configure column-level security

Set column-level security (CLS) rules in a data model according to the assigned value of a user attribute.
Users and team members assigned a user attribute value that matches the value specified in the CLS rule can view the contents of the protected column.
Users assigned other user attribute values, or not assigned a user attribute value, cannot view the contents of the protected column.
For more information, see Configure column-level security in a data model
Data models are now generally available.
Data models provide a semantic layer for your data, letting you organize and store data in a structured governed way without modifying raw data.
You can create and manage reusable data elements with visual semantic modeling in an entity relationship diagram, empowering business users to independently model and explore data.
For more information, see:
Get started with data modeling
Create and manage data models
Navigate data models
There is a also a QuickStart: Fundamentals 10: Data Modeling

You can configure and query a dbt Semantic Layer integration, allowing you to leverage your predefined dbt metrics in Sigma workbooks.
To filter your queries, or pass other data to your queries, you can also reference control values.
To set up the dbt Semantic Layer integration, see Configure a dbt Semantic Layer integration
For details about query syntax, see Query a dbt Semantic Layer integration
You can pre-configure relationships between tables in a data model to enable business users to work with related data without performing ad hoc joins.
A relationship defines the join logic for Sigma to use to join the tables, making the columns from both tables available to the source table for analysis and exploration on demand.
When a user analyzes the source table in a workbook and adds a related column, Sigma performs the join.
Relationships between data model tables only support many-to-one or one-to-one joins, and are not automatically created between tables from a connected data source, even if the table has primary and foreign keys defined.
The video below shows selecting an existing data model relationship and opening the Edit relationship modal to view more details, such as relationship name, description, and keys:

For more information, see Define relationships in data models (Beta)
For guidance using related columns in a workbook, see Use related columns in a workbook (Beta)
You can now add relationships between tables in a data model to enable business users to work with related data without performing ad hoc joins.
A relationship defines the join logic for Sigma to use to join the tables, making the columns from both tables available to the source table for analysis and exploration on demand. When a user analyzes the source table in a workbook and adds a related column, Sigma performs the join.
Relationships between data model tables only support many-to-one or one-to-one joins, and are not automatically created between tables from a connected data source, even if the table has primary and foreign keys defined.
Newly available functionality:
For more information, see Define relationships in data models
For guidance using related columns in a workbook or data model, see Use related columns in a workbook or data model
The status of elements in the model overview panel is more visible when you open a data model for editing but have not yet selected any elements. Elements enabled as a source show with a
icon and elements disabled as a source show with a
icon.
Instead of managing the visibility of an element in a data model with a
on the element, now you manage the visibility of a table as a source from the Modeling tab.
For more information, see Enable or disable an element as a data source
When you publish a data model with changes that could break downstream elements, you are now prompted to map changed columns to prevent errors such as Unknown column [columnID] or Column [ColumnID] does not exist.
For more information, see Map changed columns in a data model
Scheduling materialization for elements in data models is now generally available.
If you have data sources that use expensive or long-running queries, such as a complex join between data elements, or a dataset with high cardinality and multiple grouping levels and calculated columns, setting up materialization enhances query performance and can help reduce compute costs.
For more information, see About materialization and Create a data element materialization schedule for a data model or workbook.
You can now schedule materialization for each tagged version of a data model.
For more information, see Schedule materialization for a version-tagged data model
Schedule materialization for each tagged version of a data model. If the published version already has a materialization schedule for one or more elements, you can choose to reuse the same schedule for the tagged version.
When you promote a tag to a new version of the data model, such as moving a tag from an older version of the data model to the latest published version, a new materialization run is started. While the materialization runs for the newly tagged version, the materialized data for the previously tagged version of the data model is used.
For more information, see Schedule materialization for a version-tagged data model
You can enable or disable a table as a data source in a data model from the data model overview using Show as source (), or the toggle on the modeling tab of the editor panel.
For more information, see Enable or disable an element as a data source
A new tutorial covering the basics of creating a data model and preparing it for use as a data source in downstream analyses is now available. See Tutorial: Intro to data modeling to follow along and learn to create a data model with step-by-step instructions.
There is also a QuickStart: Fundamentals 10: Data Modeling
If your organization is connected to Databricks, you can add Python elements in data models to write and run Python code.
For more information, see Set up a Databricks connection for Python and Write and run Python code in Sigma
When writing custom SQL in data models, you can now use the sigma_element() syntax to reference Sigma workbook elements.
For more information, see Reference existing Sigma workbook elements
When passing values from a workbook control to a data model, you no longer need to target the source parameter with a specific data model table element.
Instead, you can associate a control element in the workbook with a control element in the data model itself.
Existing workbook control elements that target data model elements with source parameters continue to work.
For more information, see Create and manage a control element
Sigma has made significant changes to the way users can model data. Data Models represent the next iteration of Datasets. We're investing heavily in Data Models over the coming months and years, with plans to add a whole suite of functionality outlined in this post.
In April, we are releasing several new features in this area to beta.


Secure embedding with JWTs now extends to the Ask Sigma page.
Embed Ask Sigma in your own application to offer your end users the ability to ask natural language queries of the data they have permission to access.
Apply custom theming and remove Sigma branding for seamless integration.
For example:

For more information, see Embed Ask Sigma (Beta) and Ask natural language queries with Ask Sigma

Secure embedding with JWTs now extends to the Ask Sigma page.
Embed Ask Sigma in your own application to offer your end users the ability to ask natural language queries of the data they have permission to access. Apply custom theming and remove Sigma branding for seamless integration.
For more information, see Embed Ask Sigma and Ask natural language queries with Ask Sigma
There is also a QuickStart: Embedding 08: Embedding Ask Sigma

Sigma supports authenticating secure embeds using JSON Web Tokens (JWTs).
JWTs are compact, URL-safe tokens that can be digitally signed, ensuring that the data they contain is tamper-proof. Using JWT-signed URLs for your embeds offers several advantages, including offering a secure way to embed content that can be accessed by both external users and internal users.
For more information, see Create an embed API with JSON web tokens
There is also a QuickStart on this topic: Embedding 16: Secure Embedding with JWT
Email notifications are no longer sent to embed users when an admin makes changes to those users' account type.
Sigma now supports copy pasting elements from one embed to another. To support this in embedded content, update your iframe to allow copy paste actions.
For example:
<iframe src="<embed URL>" allow="clipboard-read; clipboard-write">
For more information, see Manage iframes for embeds
Embed elements now accept dynamic text in the URL field. You can now press = while editing the URL field to open the formula bar and configure a dynamic entry. This can be used to make embed contents responsive to control values, as well as changes to other workbook elements.
The Embed SDK for React offers a developer-friendly interface that simplifies integration into applications.
Developers can access detailed installation and usage guides on Github.
For more information, see Embed SDK for React or review the Embedding 15: Embed-SDK for React QuickStart.
Sigma now provides a new hide_bookmarks URL parameter that enable you to hide saved views from the embed menu. This is also available in the embed sandbox.
For more information, see Embed URL parameters
The connection_oauth_tokens JWT claim is now available.
This is an optional claim that allows you to pass OAuth tokens through JWT-signed URLs for connection-level OAuth.
For more information, see JWT claims
You can now use the hide_explore_toggle URL parameter to hide the Explore toggle from the embed menu for JWT embeds.
For more information, see Embed URL parameters
When a workbook is successfully deleted from the embed menu, an outbound workbook:ondelete event is emitted.
For more information, see workbook:ondelete
There is also a QuickStart: Embedding 16: Secure Embedding with JWT
When a workbook is successfully saved using the Save as option from the embed menu, an outbound workbook:saveas event is emitted. The event returns the worbookId of the new workbook.
Developers can use this event to implement custom messages or workflows.
For more information, see workbook:saveas
Use two new outbound events, workbook:bookmark:ondelete and workbook:bookmark:onupdate, to communicate and interact between embedded content and the host application.
The event, workbook:bookmark:ondelete occurs when an embed user deletes a bookmark using the embed UI.
The event, workbook:bookmark:onupdate occurs when an embed user updates a bookmark using the embed UI by either changing the bookmark name, setting or removing it as the default view, sharing the bookmark, or unsharing the bookmark by setting it as a personal view.
For more information, see Implement inbound and outbound events in embeds.
The entire QuickStart embedding series has been redone to incorporate new embed functionality, sample source code in GitHub, design changes related to horizon and license changes.
Did I mention there are 17 in total!
Embedding 05 is missing by design- a placeholder for a new feature coming soon.
In embedded applications, Sigma no longer includes links that reference Sigma processes or link to Sigma documentation. Sigma links in these sections of a workbook do not appear in embeds:
Secure embeds with URLs that are secured with client credentials, formerly known as user-backed embeds, are deprecated as of August 4, 2025 and will reach end of support early next year.
Instead, migrate to secure embed URLs signed with JSON Web Token (JWT).
For guidance, see Migrate to JWT-signed secure embed URLs
All the embed QuickStarts have been revised in support of JWT.
For questions and additional details, contact your Customer Success Manager.
If you securely embed Sigma with a JWT-signed URL, you can embed Sigma data models into your client application. All JWT claims and embed query string parameters are supported for embedding a data model.
The URL structure for embedding a data model is the same as embedding a workbook. Use the following URL structure to embed a data model:
https://app.sigmacomputing.com/<organization-slug>/data-model/<dataModelName>-<dataModelId>
For more information, see Create an embed API with JSON Web Tokens

The ArrayExcept function returns an array of all unique elements from one specified array not included in another specified array.
For example, consider a table that lists all available colors of different clothing items. To see all colors available for each item, *excluding the colors black and white, use the ArrayExcept formula:
ArrayExcept([Colors], Array("black", "white"))

This can be a big time saver!
For more information, see ArrayExcept
You can now use record formulas and the ArrayAg function on an Azure SQL connection.
For more information, see Generate and access structured objects and ArrayAgg
The ConvertTimezone function now accepts a column of IANA time zones in the timezone and from_timezone arguments.
For more information, see ConvertTimezone
All geography functions except for Centroid, Intersects, and Within are now available on Databricks connections. This includes the passthrough functions CallGeography and AggGeography.
For more information, see Geography functions

When you write formulas in workbooks and data models, additional guidance is now available to help!
If guidance is available, a wavy underline appears.
Hover over the highlight to see a tip or a warning that your results might not be what you expect, and select Apply formula to update your formula with one click.

This works for simple and complex formulas and help catch those little syntax issues that can be a time-waster too.
You can now use the IsEven and IsOdd functions to check whether the integer part of a number is even or odd.
For more information, see IsEven and IsOdd
Return the day of the year as a number (1-365, or 1-366 in leap years) from a date using the DayOfYear function.
You can also return the day of the year as a number using day_of_year in the precision argument of the DatePart function.
A new series of video tutorial content is now available covering the basics of grouping data in Sigma and performing calculations with grouped data using aggregate and window functions.
See Create and manage tables to view the first video in the series or go to the Sigma training videos page to watch the entire five-part series.
You can use the NullIf function to return "null" if the first argument is equal to the second. Otherwise, it returns the first argument.
For more information, see NullIf
The SparklineAgg function is now supported for Azure SQL Database and SQL Server.
For more information, see SparklineAgg
The SplitToArray function splits a specified string by a given delimiter and returns an array of substrings.
For more information, see SplitToArray
Sigma has enabled three functions that are useful in any situation where you want to quantify the relationship between two numeric variables, particularly in exploratory data analysis, trend evaluation, or predictive modeling.
The RegressionSlope function calculates the slope of the linear regression line. The function is now supported for Databricks, Snowflake, and PostgreSQL.
For more information, see RegressionSlope
The RegressionIntercept function calculates the y-intercept of the linear regression line. The function is now supported for Databricks, Snowflake, and PostgreSQL.
For more information, see RegressionIntercept
The RegressionR2 function calculates the R2 value, or coefficient of determination, of the linear regression line. The function is now supported for Databricks, Snowflake, and PostgreSQL.
For more information, see RegressionR2
You can now extract specified components (host, port, path, etc.) from a URL, making it much easier to parse the data.
For more information and examples, see UrlPart

Date range controls and date controls now accept date values as Unix timestamps (milliseconds since epoch) when setting values with URL query string parameters or from an action.
For exampleL
?date-control-ID=1738260555.
For more information, see Set control values in a URL using query string parameters.

Percentage-formatted input table columns with data validation have been updated with the following behavior to make it easier for users to understand:
Input must be between 75.00% and 100.00% instead of Input must be between 75 and 100.You can now add Created at and Created by columns to input tables to record metadata associated with each row's creation.
This is in addition to and different than the current Last updated at/by columns.
Created at: Date and time the row was added to the input table.
Created by: Email address of the user who initially added the row to the input table.

For more information, see Add row edit history

The ability to edit input table data is now enabled through the new Edit input tables account type permission. By removing it from the Basic explore permission, Sigma allows admins to provision input table editing separately from explore capabilities like viewing unaggregated underlying data, using drill paths, filtering columns, etc.
Why it matters:
Separating edit rights from explore rights gives admins more granular control over who can change structured inputs.
For more information, see Account type permission availability matrix
Sigma now detects when input table edits are unsuccessful due to a non-compliant write-ahead log (WAL) schema.
This occurs when a user makes one or more changes to the schema in the data platform, leaving Sigma unable to write data to the WAL.
When this error (wrong schema for WAL table) is detected, Sigma sends an email to admins containing information about the error and a link to troubleshooting guidance.
Why it matters:
Quicker diagnosis of WAL schema issues reduces downtime and avoids silent failures during data entry.
For more information, see Troubleshoot input table connection issues

Audit logs now record events and metadata related to input table activity. Admins can parse input table audit log data to understand the type of edit performed (e.g., create input table, add row, update row, delete row, etc.), who was responsible, and when the activity occurred. The metadata identifies the edited input table as well as the number of affected rows and columns, but it does not record the content of the edits.
For more information, see the Audit log events and metadata
Data entry permission on input tables now includes a new option:
When this option is selected, any user with the Edit input tables permission enabled on their account type and access to the workbook—including those granted Can view access—can edit input table data.
Why it matters:
This expands collaborative data entry to a broader audience while still respecting account-type-based edit controls.
For more information, see Change the data entry permission on input tables
The following changes to input tables have been implemented to improve data integrity and prevent unexpected data loss:
Input tables are now compatible with BigQuery connections.
The dynamic workbook elements support structured data entry, allowing you to integrate new data points into your analysis and augment existing data from your data platform.
For more information about input tables and how to use them, see the following documentation:
Intro to input tablesCreate new input tablesEdit existing input table columns
There is a also a QuickStart (Snowflake based, but any supported connection will work too): Sigma Input Tables: Use Cases

Input tables are now compatible with Amazon Redshift connections. These dynamic workbook elements support structured data entry that allows you to integrate new data points into your analysis and augment existing data.
For more information about input tables and how to use them, see the following documentation:
Intro to input tablesCreate new input tablesEdit existing input table columns
There is also a QuickStart that demonstrates common use case. While this QuickStart uses Snowflake, they will behave the same on Redshift as well.

You can now use multi-select columns in input tables to enable users to add one or more discrete values to a single cell.
You can create and manage a predefined list of custom values or choose an existing data source or element in the workbook to populate the list.
Values are displayed as individual pills and can be assigned different colors for visual differentiation and clarity:

For more information, see Configure multi-select columns on input tables

Input table support on PostgreSQL connections is now generally available.
Input tables enable structured data entry, allowing you to add new data points, update existing inputs, and supplement existing data from your data platform.
Why it matters:
Organizations using PostgreSQL can now enable governed, write-back data entry workflows without needing Snowflake or BigQuery.
For more information about input tables and how to use them, see the following documentation:
Intro to input tablesCreate new input tablesEdit existing input table columns
You can apply version tags to documents that contain input tables, creating a copy of the input table data in the tagged version.
Optionally, you can create the copy on a different connection than the original input table.
Why it matters:
This allows stable reference versions of input data for audits, snapshots, or long-running analysis workflows.
For more information, see Use input tables with version tagging


In fact, there are ten to choose from right now!
Forms Quick Capture and Analysis with Sigma
Integrate 3rd Party REST API via Stored Procedure
Native Sigma Snapshot Workflow
Snapshotting with Stored Procedures

Chat with your Snowflake Cortex Agents directly inside Sigma—no external tools, 100% warehouse-native.
In ~45 minutes you'll build a workbook where users can select agents, ask natural-language questions, and seamlessly transition from AI responses to structured analytics.
You'll learn to:
Perfect for Snowflake users who want AI-powered analytics without leaving their data warehouse—ask questions in natural language, then immediately dive into Sigma's full visualization and computation capabilities.
For more information, see Connect Snowflake Intelligence to Sigma Workbook
In this QuickStart, we explore how to securely enable and monitor Ask Sigma usage in your organization.
Bring Sigma right into SharePoint Online—securely and seamlessly—with this QuickStart
This approach leverages Microsoft 365 authentication, flows the correct user identity into Sigma, and eliminates extra logins—making it the production-ready pattern most customers use.
Great for: IT admins, SharePoint devs, and BI teams embedding analytics in M365.
The entire QuickStart embedding series has been redone to incorporate new embed functionality, sample source code in GitHub, design changes related to horizon and license changes.
Did I mention there are 17 in total!
Embedding 05 is missing by design- a placeholder for a new feature coming soon.
This recipe will change the owner of all workbooks owned by a specified email address to a new email address.
For more information, see Workbook: Reassign Ownership by Email
This conceptual QuickStart breaks down how to use OAuth 2.0 with PKCE to secure Sigma's access to cloud data platforms—especially in embedded scenarios.
Security teams and architects need a clear, shared model for how Sigma authenticates and queries on behalf of users.
This QS gives a vendor-neutral, implementation-aware overview that you can use to:
IMPORTANT NOTES: Conceptual only — no hands-on build or trial setup required Aimed at security architects, data platform owners, and embedding developers who need a design-level view
A brand-new developer QuickStart shows how to build a configurable, embed-ready dashboard experience using Sigma's plugin framework, a locally hosted Angular plugin, and a lightweight JavaScript host app.
Why it matters:
Gives product teams a governed, self-service way to let end users "assemble" dashboards inside your app—no heavy front-end rebuild. You keep Sigma's security/governance, gain rapid customization, and can proof-out plugin patterns for larger embedded experiences.
Plugin Use Case 01: Dashboard Builder QuickStart
Project README (code + steps)
Prereq: REST API Usage 01 — Getting Started

This new QuickStart highlights Sigma's most frequently used functions (according to CS) through practical, retail-data examples—covering the core patterns users rely on every day.
These patterns cover the 80/20 of everyday workbook building—categorizing values, fixing nulls, parsing strings, enriching with lookups, and calculating contributions without SQL detours. Faster builds, fewer mistakes, clearer insights.
A full, prebuilt workbook template is available so users can explore every example without building the workbook themselves. Great for learning the functions quickly or using the workbook as a reference model.
The Common Date Functions QuickStart also has a template now too!
This new QuickStart introduces the QuickStarts API Toolkit — a lightweight, self-contained portal for experimenting with Sigma API recipes and common operations on your local machine.
What it can do:
NOTE: The API Toolkit is not intended to replace or provide all the operations available in our API Reference and never will.
How it fits with existing tools (with links):
Swagger / API Reference: this is the full list of endpoints & parameters. THE SOURCE OF TRUTH
QuickStarts API Recipes: reusable JS samples in your IDE
Postman: team-friendly 3rd-party API tool that is very popular with developers
QuickStarts API Toolkit: quick experiments with a web UI & smart parameter pickers
For more information, see QuickStarts API Toolkit
In this QuickStart, we explore a fan trap use case and one way to solve it in Sigma.
A fan trap occurs when a one-to-many relationship is followed by another one-to-many relationship, leading to potential overcounting of values in queries.
Resolving The Fan Trap with Sigma and Snowflake UDF

This new series demonstrate common API methods in the host application, using sample code provided in the QuickStarts public git repo. Perfect for developers embedding Sigma into SaaS apps or internal tools who want to deliver a more dynamic, personalized experience between their app and the Sigma embed.
The first one, "Getting Started" is mandatory for the others in this series, so start there to set up your local environment.
REST API Usage 04: – Scheduling Exports
This new QuickStart demonstrates how to extend an embedded Sigma experience by enabling scheduled exports—directly from a host application.
Using our API, you'll learn how to:
This approach is especially useful for SaaS and internal applications where users need to share Sigma content via email—without accessing the full Sigma UI.
Example of what you will build:

REST API Usage 05: – Workbook Descriptions
This QuickStart demonstrates how to enhance embedded Sigma workbooks by enabling custom metadata entry through the host application. In this example, we use workbook descriptions—but the same pattern can support usage notes, business context, lineage details, and more.
Using our API, you'll learn how to:
Example of what you will build: 
REST API Usage 06: – Copy or Create a New Workbook
This new QuickStart demonstrates how to extend an embedded application—supporting workflows for creating and copying workbooks from the host application using Sigma's REST API.
Using our API, you'll learn how to:
Example of what you will build: 
REST API Usage 07: - Custom Loading Indicators
This QuickStart shows how to improve your embedded Sigma experience by adding a custom loading indicator while a workbook is initializing.
You'll learn how to:
This pattern is simple but important—it gives you complete control over the user experience and helps eliminate "blank screen" confusion in embedded deployments.
Example of what you will build: 
This QuickStart shows how to keep filters in sync between the host application and an embedded Sigma workbook—so filter changes in the host instantly update the embedded content.
You'll learn how to:
The result: A seamless, user‑friendly filter experience with centralized logic in the host app.
Example of what you will build: 
REST API Usage 10: Hide Menus & Page Navigation
This QuickStart demonstrates how to hide Sigma's built-in menus and control workbook page navigation directly from your host application.
Key takeaways:
Whether you're embedding a single workbook or managing multi-page, role-aware navigation, this pattern helps keep the experience native to the host application.
Example of what you will build: 
REST API Usage 10: Hide Menus & Page Navigation
This QuickStart demonstrates filter synchronization between a host application and Sigma embeds. It uses Store Region and Date Range filters in the host application that stay in sync with matching controls in the embedded Sigma workbook—creating a seamless experience where filter changes instantly update the embedded content
You'll learn how to: Let users select a preferred workbook that auto-loads when their account is chosen Change or clear the default at any time Store preferences in local storage for a tailored embed experience
Example of what you will build: 
REST API Usage 11 – Custom Workbook List This QuickStart shows how to create a visual, interactive workbook selection experience for embedded Sigma apps using a simple carousel interface.
We discuss how to:
Example of what you will build: 

This new series demonstrate common API methods in the host application, using sample code provided in the QuickStarts public git repo. Perfect for developers embedding Sigma into SaaS apps or internal tools who want to deliver a more dynamic, personalized experience between their app and the Sigma embed.
The first one, "Getting Started" is mandatory for the others in this series, so start there to set up your local environment.
REST API Usage 01: Getting Started
Example of what you will build: 
Example of what you will build: 
REST API Usage 03 – Bookmark Sharing with a Local DB
Example of what you will build: 
In this QuickStart (which was launched at this year's Snowflake Summit) you will create an analysis using AI, and leverage a data application and forecast out product performance. You will act as a category manager at a retail company building out an ad-hoc analysis from an AI-generated jump-off point to determine your category plan for the year.
Fundamentals 10: Data Modeling
In this QuickStart, we explore how to build a Sigma data model, join and organize tables, create calculated fields and metrics, apply column-level security, and improve usability through folders and materialization. With these tools, you're ready to deliver clean, consistent, and secure data to your users—all without writing SQL.


If your pivot table has a column that contains links to images, such as thumbnail images of retail products, you can transform the column to display the image links as images.
You can set images to display in pivot table row, column, or values columns.
For more information, see Display linked images in a table or pivot table.

You can now use implicit Transport Layer Security (TLS) when configuring custom SMTP servers by using port 465.
For more information, see Configure a custom SMTP server

You can configure an IP allowlist for the Sigma UI. After enabling the allowlist, you can add individual IP addresses or ranges of addresses in CIDR notation. Only users in the allowlist are able to access the Sigma application through the user interface. For more information, see Restrict access to Sigma by IP.
Previously, the IP allowlist applied only to the API. Existing IP allowlists for the API have been preserved with a Scope of API.

For more information, see Restrict access to Sigma by IP
Why it matters:
This enhancement strengthens security by allowing admins to restrict UI access to trusted networks — ensuring Sigma access policies align with enterprise perimeter controls.
If you use a username and password to log in to Sigma, you can set up an authenticator app to generate two-factor authentication codes instead of having codes sent to your email address.
You can turn off the app-based two-factor authentication at any time, or an admin can reset it, to receive two-factor authentication codes via email instead.
For more information, see Set up an app for two-factor authentication

You can now specify CC or BCC recipients in ad hoc and scheduled exports by entering a comma-separated list of email addresses or team names.
Why it matters:
This makes automated reporting workflows more flexible and reduces the need to forward reports manually.
You can now add user-added text translations for both default and non-default locales in a workbook.
Previously, uploading and downloading user-added text translations was only supported for non-default locales.
For more information, see Manage workbook localization
It can sometimes be useful to display a more verbose data label on a chart to help the user better understand meaning.
By default, a chart can display data labels for the aggregate series of the chart, such as the Y-axis or X-axis values, depending on the chart and orientation. With this addition, some charts, and for region and point maps, you can specify a column to use to provide custom data labels for a chart.
Simply select one or more columns to add custom data labels to area, bar, line, scatter, and combo charts.
For more information see Display chart data labels.
If you want to save links to documents in more than one location, you can add a shortcut:

Use shortcuts to make specific data sources easier to find in the source picker, or to organize documents to make key workbooks and data models easier to access.
The shortcut icon looks a little different than a standard workbook: 
For more information, see Add shortcuts to documents
When filtering data with null values using a data element filter or a control element, you now have three options to handle null values: 1: Always, to always include null values, regardless of whether a filter value is set. Equivalent to the previous functionality where Include nulls is selected.
2: Never, to never include null values, regardless of whether a filter value is set. Equivalent to the previous functionality where Include nulls is deselected.
3: When no value is selected, to include null values only if the filter or control has no selected value.
The When no value is selected option is the new default for filters and controls created after Thursday, August 7th. Existing filters or controls are unaffected by this change.
When displaying subtotals in your pivot table, you can now change whether the row subtotals are aggregated and displayed just for the immediate parent pivot rows, or also displayed at higher grouping levels.
For more information, see Aggregate totals across higher grouping levels (Beta)
When the name of a page anchor is changed, the names of any associated navigation options in a navigation element now automatically update to match the new name.
You can now change the Stroke style for divider elements to Solid, Dashed, or Dotted.
For more information, see Divider in Intro to UI elements.
You can now change the density of the grid within a container or tabbed container element.
By default, a container's grid has twelve horizontal grid spaces, which expand and contract to fit the container size.
Using the new Column density setting, you can opt to configure a lower or higher density, depending on your layout.
Higher density gives you a finer grain of control over element positions in large containers.
For more information, see Change the grid column density of a container (Beta).
You can change the layout grid density of a container or tabbed container.
In the Properties panel for a container or tabbed container, set the Layout grid density setting as either Low, Medium, or High.
Containers made from a group of selected elements have a Medium density by default if the selected elements cover 12 or fewer columns on the workbook page.
If the selected elements cover more than 12 columns, the container defaults to High density.
For more information, see Change the layout grid density of a container
You can configure formatting rules that conditionally change the background color of a container. For more information, see Style a container
Any export scheduled to send an email when a condition is met no longer lists the condition in the email message.
If you still want to include the condition in the export, update the message included in the scheduled export to include the condition.
For more information, see Schedule a conditional export or alert
When a table, input table, or pivot table with conditional formatting is exported as an XLSX-formatted (Excel) file, the conditional formatting is retained. Conditional formatting includes single color, color scale, and data bar formatting. This makes for reports that are more familiar to users and better-looking too.
You can now configure global BCC recipients for all emails in your custom email branding settings.
Why it matters:
This ensures compliance teams and auditors automatically receive copies of all Sigma communications — critical for maintaining audit trails and meeting regulatory oversight requirements.
For more information, see Custom email branding

You can now copy and paste more than one element at a time in a workbook or data model.
Why it matters:
This enhancement speeds up workbook and data model design by allowing bulk duplication of layout elements, reducing repetitive setup work.
For more information, see Copy and paste workbook elements
Pasted elements previously appeared at the default size for that element. Now, pasted elements match the size of the copied element.
Use hierarchies to group columns categorically and define the order of data granularity. When you create a hierarchy, you can:
If your hierarchical data is ragged, Sigma visualizes the ragged hierarchy, letting you view your hierarchy in a dense layout instead of empty rows like a non-ragged hierarchical view.
For more information about creating a hierarchy column, see Work with hierarchies and the function reference for the RaggedHierarchy function
After you create a hierarchy, you can filter different levels of the hierarchy using a filter on the data element or with a hierarchy control element.
For more information, see Hierarchy control
When formatting a table or pivot table, you can now use custom colors for row banding.
For more information, see Banding

Custom page headers supports the display of common information on one or more workbook pages.
Page headers allow you to repeat contents like titles, filters, or navigation options across multiple pages in a single configuration.
Scroll options allow you to create a sticky header that moves with the user as they scroll.
For more information, see Add custom page headers to a workbook
In a pivot table or grouped table, you can change the way that totals and subtotals are calculated by choosing to change the aggregate used for a subtotal, or modifying the formula for a grand total or subtotal directly.
With this update, the default names of subtotals and totals update to Column Name total for subtotals or Grand total for totals. You can change the label of any subtotal or grand total.

For more information, see Customize totals and subtotals (Beta)
In a pivot table or grouped table, you can change the way that totals and subtotals are calculated by choosing to change the aggregate used for a subtotal, or modifying the formula for a grand total or subtotal directly.
With this update, the default names of subtotals and totals update to Column Name total for subtotals or Grand total for totals. You can also change the label of any subtotal or grand total.
For more information, see Customize totals and subtotals
You can now create custom color scales to use when formatting chart colors or conditional formatting for tables. Create a custom color scale for an organization theme, workbook theme, or for a specific data element.

For more details, see Add a custom color scale (Beta).
You can now customize the styling of data elements such as tables, input tables, visualizations, and UI elements.
For more information, see Customize element background and styles and Workbook settings overview

You can enable custom page headers to appear on one or more workbook pages.
Page headers allow you to repeat contents like titles, filters, or navigation options across multiple pages in a single configuration.
Scroll options allow you to create a sticky header that moves with the user as they scroll.
For more information, see Add custom page headers to a workbook
You can now use custom fonts and sizes for text elements, in addition to using preset text styles, by using Break style and Restore style.
For more information, see Text elements
You can now set up dependent materialization schedules in workbooks and data models.
If you materialize both parent and child elements in a workbook or data model, you can set up materialization schedules that include child elements to run after the parent materialization schedule completes.
For more information, see: Schedule materialization for a data model or workbook
Previously, control values could be referenced in image and embed elements using the format {{control-id}}. This format has been deprecated, and existing elements using this format have been migrated to use dynamic text.
Press = on your keyboard to open the formula bar and reference control values via dynamic text.
You can now "detach" an element as a target of a control, you can now detach the control from the element from the element's filter menu.
This is handy when adding or remapping controls in the build stage of projects or when changes are required later.

You can now double-click the name of a tab in a tabbed container to rename it. This is in addition to the previously available rename options in the editor panel.

When chatting with a Sigma support engineer, you can now click and drag the handle on the top left corner of the live chat window to move it to a more convenient location on your screen.
This helps you more easily interact with Sigma Support and access key parts of your screen at the same time.
The default email templates used for scheduled exports, invitations to join an organization, and more now have an updated design. Custom email branding still applies to the default email templates.
In response to customer feedback, the updated email template for scheduled exports now correctly references the schedule creator instead of the workbook owner.
Previously, if a Google Drive folder that is targeted in a export job was deleted, the user would not be informed. To address this potential situation, an error is now shown if there are exports scheduled to deliver to a deleted Google Drive folder.
If your pivot table has an empty cell display value set, scheduled and on demand exports to Excel (XLSX) of that pivot table now include the display value.
When sending ad hoc or scheduled exports, you can now select elements that are unique to saved views or version tags from the export modal, Share and export > Export.../Schedule exports.
When exporting elements that are only on a saved view, and not in the published workbook, you must open the export modal from the saved view.
For more information, see Send or schedule workbook exports
You can now export data from a Redshift connection to an Amazon S3 bucket.
For more information, see: Export to cloud storage (Beta)
When you export a workbook, page, or element to a PDF, you can now choose the page size.
In addition to the previously supported Letter size, you can now export to Legal, Tabloid, A0, A1, A2, A3, and A4 page sizes.
When you export a workbook, page, or element to a PDF, you can now choose the page size. In addition to the previously supported Letter size, you can now export to Legal, Tabloid, A0, A1, A2, A3, and A4 page sizes.
You can now export data from a Bookmark to a CSV, Excel, or JSON-formatted file.

If your workbook has elements from a Snowflake or Redshift connection, exporting the data for those elements to cloud storage associated with those connections is now generally available.
You can now export a workbook, workbook page, or element from Sigma to a Microsoft Teams channel or a Microsoft SharePoint folder.
To start exporting to Teams or SharePoint, a user with the Admin account type must set up a Microsoft integration and the relevant account type permission must be enabled for users.
For more information, see Export to Microsoft Teams and Export to Microsoft SharePoint

You can now export a workbook, workbook page, or element from Sigma to a Microsoft Teams channel or a Microsoft SharePoint folder.
To start exporting to Teams or SharePoint, a user assigned the Admin account type must set up a Microsoft integrationand the relevant account type permission must be enabled for users.
For more information, see Export to Microsoft Teams or Export to Microsoft SharePoint
Send PDF-formatted files to a webhook endpoint from Sigma.
For more information, see Export to webhook
You can now use the Format tab to set a background color for your plugin.
This includes an Auto setting to automatically match the background color to the color of your workbook theme.
For more information, see Use your organization's plugins
There is also a QuickStart on using plugins, Extend Sigma with Plugins
You can now add formatting to Slack messages, such as hyperlinks and text formatting which help the notification gain visibility in Slack.
For more information, see Export to Slack
Pivot tables now support the ability to freeze or unfreeze the position of column:

For more information, see Format column location in a table.
You can now hide or show fixed row and column headers in pivot tables.
For more information, see Hide or show fixed pivot table headers (Beta)
You can configure background images for containers from an upload, as well as static and dynamic image URLs.
For more information, see Style a container

When browsing for a data source in Sigma, such as when choosing or changing the source for a data element, you can see the connection name, full path to the table, and any usage statistics for the table. For example:

When you select a single cell in a table, you can add adjacent cells to the selection using the keyboard shortcut ⌘+⇧+arrow (Mac) or ctrl+⇧+arrow (Windows).

When editing workbooks and data models, grid lines are visible when moving elements and are otherwise hidden.

To show grid lines by default, you can modify the layout settings for a specific workbook.
For more information, see Layout settings in Workbook settings overview.
The classic or legacy workbook layout is deprecated.
On March 3, 2026, editing of workbooks with legacy (non-grid) layouts will be disabled and you must upgrade workbooks to grid layout.
On June 2, 2026, this functionality will reach end of support and workbooks will be automatically upgraded when the workbook is opened.
For more information, see upgrade workbooks to grid layout
You can now limit the number of values displayed in a grouped table, pivot table, or chart, and group the remaining values in an "Others" category.
You can transform an existing column or using the VisibilityLimit function with a sorted table.
Different from a Top N filter , limiting the display values lets you change which values are displayed without affecting the calculated totals and other values.
For example, to only show the top 3 performing stores in each store region in a pivot table, you can limit the displayed stores to the top 3 sorted by total products sold:
VisibilityLimit([Store Name], 3)

For more information, see Limit displayed values in a data element
Limit the number of values displayed in a grouped table, pivot table, or chart, and group the remaining values in an "Others" category. You can transform an existing column or use the VisibilityLimit function with a sorted table.
For more information, see Limit displayed values in a data element
Linked references to datasets are now included when you share a workbook template between organizations
Minimum element size is now a suggestion for all elements.
When resizing, Sigma indicates when an element is below the recommended size, but allows you to resize it regardless.
Elements below the recommended size might experience minor visual issues depending on the element, contents, and display.
Why it matters:
Designers have more freedom to create compact dashboards and fine-tune layout density.
You can now format the grand totals and subtotals of a pivot table or grouped table separately from other values in the column.
For example, format the grand total row of a pivot table to display numbers in SI units, while the values columns display whole numbers.
For more information, see Format and customize a table

You can use the navigation element to display a list of destinations users can visit.
The navigation element shows each option is an individual button, which you can configure to send users to a workbook page, workbook element, or external link when clicked.
Submenus allow you to nest additional navigation options under a top-level option.

For more information, see Use the navigation element to guide user exploration

You can use the navigation element to display a list of destinations users can visit.
The navigation element shows each option as an individual button, which you can configure to send users to a workbook page, workbook element, or external link when clicked. Submenus allow you to nest additional navigation options under a top-level option.

For more information, see Use the navigation element to guide user exploration
Date and Date range controls have a new design that enables navigating the controls with your keyboard, improving accessibility and usability.
English (Canada), English (Ireland), Spanish (Mexico) and Chinese (Traditional) are now supported workbook locales. This includes language, date format, number format, and currency. You can preview a workbook in en-ca, en-ie, es-mx, or zh-tw.
For more information, see Manage workbook localization
You can now configure a number input control to filter the targeted data differently. Other filter operators besides the default of = (equal to) to show data that is greater than or equal to (>=) or less than or equal to (<=) the inputted number value. The new functionality is shown below:

For more information, see Intro to control elements
In the Saved views panel, you can quickly change a shared view to a personal view to remove visibility for other users with access to the workbook. Click More next to the name of a shared view, then select Set as personal view to make it only visible to you.
Why it matters:
This update gives users finer control over workbook visibility, making it easy to convert shared content back to private when needed for draft or personal use.
When you create a version tag you are no longer required to enter a description for it.

When working with data elements in data models and workbooks you can organize columns into folders, letting you nest columns into relevant groups.
Folders that you create in a data model or parent element are available to downstream elements, like a data element that uses a data model as a data source, or a child element.
For more information, see Organize columns into folders

When working with data elements in data models and workbooks you can organize columns into folders, letting you nest columns into relevant groups.
Folders that you create in a data model or parent element are available to downstream elements, like a data element that uses a data model as a data source, or a child element.
This is really useful there there are a large number of columns that make sense to logically group together and will make it easier on users too.
For more information, see Organize columns into folders
The placement of pivot table totals has changed to be up one level in the table. For row totals, the change is only visible when displaying rows as separate columns. This change will be available gradually over the next week.


You can now use popovers to display information in containers anchored to specific elements.
Popovers allow you to present relevant content (tables, charts, controls, etc.) only when needed, creating a more efficient and simplified workbook interface.


You can now use popovers to display information in containers anchored to specific button elements.
Popovers allow you to present relevant content (tables, charts, controls, etc.) only when needed, creating a more efficient and simplified workbook interface.
For example, use them to create a compact way to display multiple filters:

For more information, see Use popovers to simplify a workbook interface

The workbook and data model UI has been redesigned to simplify the creation experience in Sigma. The redesign includes the following changes:

Explore, these views are now easier to create and customize. You can save them, share them, or discard changes and return to the original Workbook anytime.


Sigma's redesign sharpens the experience without sacrificing power. A cleaner UI, smarter workflows, and a more intuitive flow mean you can move faster, focus on what matters, and get to insights without distractions. Whether you're deep into analysis or just getting started, Sigma stays flexible and responsive to your needs. This is just the start—we'll keep pushing forward to make data exploration even more seamless, powerful, and accessible.
The new UI has been rolled out for all new Sigma organizations, and will continue to be enabled in a multi-stage rollout for all existing organizations.
To learn more about the design ethos behind this change, see Making Sigma Click: Introducing Our Refreshed Interface.
The workbook and data model UI has been redesigned to simplify the creation experience in Sigma. The redesign includes the following changes:

Explore, these views are now easier to create and customize. You can save them, share them, or discard changes and return to the original Workbook anytime.


Sigma's redesign sharpens the experience without sacrificing power. A cleaner UI, smarter workflows, and a more intuitive flow mean you can move faster, focus on what matters, and get to insights without distractions. Whether you're deep into analysis or just getting started, Sigma stays flexible and responsive to your needs. This is just the start—we'll keep pushing forward to make data exploration even more seamless, powerful, and accessible.
The new UI has been rolled out for all new Sigma organizations, and will continue to be enabled in a multi-stage rollout for all existing organizations.
To learn more about the design ethos behind this change, see Making Sigma Click: Introducing Our Refreshed Interface.
You can now reference data elements and other custom SQL elements in SQL statements in Sigma using the sigma_element(‘Element Title') syntax.
For example:
SELECT * FROM sigma_element('Fiscal Year Forecast')
WHERE "Revenue" > 100000
For more information, see Write custom SQL
You can reference data elements and other custom SQL elements in SQL statements in Sigma using the sigma_element syntax. Creating a warehouse view from a table created using custom SQL that uses this syntax is also now supported.
For more information, see Write custom SQL
You can now reference the selected values of a multi-select list values control in custom SQL queries.
The selected values can be used to filter results in subqueries and CTEs, combined with formulas like ArrayLength, and more.
For more information, see Reference multiple values from a multi-select list in SQL
The home page header has been redesigned to match the recently updated workbook and data model UI.
The change is aesthetic and does not impact any functionality.
The new updated homepage header has rolled out for some organizations, and will continue to be incrementally rolled out over the coming weeks.

Add a Python element to any workbook or data model to write and run Python code.
Support for Python code is now available for organizations with a connection to Snowflake.
For more information, see Set up a Snowflake connection for Python (Beta)
You can write Python code that performs complex tasks like data transformation, data analysis, forecasting, prediction, or retrieve and send data to third-party API endpoints. When writing Python in Sigma, you can also:
Why it matters:
This brings advanced analytics, forecasting, and custom computations directly into Sigma without moving data or relying on external services.
For more information, see Write and run Python code in Sigma

For organizations with a connection to Databricks, you can now add a Python element to any workbook to write and run Python code directly in Sigma.
This is awesome for complex tasks like data transformation, data analysis, forecasting, prediction, or retrieve and send data to third-party API endpoints.
When writing Python in Sigma, you can also:
This is SUPER POWERFUL!
For more information, see Write and run Python code in Sigma

You can send a custom-filtered report to a dynamic list of recipients as a scheduled email burst.
Send a workbook, workbook pages, and individual workbook elements as supported attachment types, such as PDF, Excel, or PNG files.
For more information, see Export as email burst.
There is also QuickStart on email bursting.
Documents that you have previously accessed through a shared link are now returned in search results.
When using search in a list or hierarchy filters and controls, you can now select all values from the search results.
Limit the number of conditional exports by setting the frequency of an export to send only a given number of times per day, per week, or all time.
For example, a conditional export that sends an email when there is data in a table can be set to alert once per day.
Each workbook is now limited to 10 shared views. If a workbook has version tags, the limit applies per tagged version.
There is no limit on the number of personal saved views (previously known as personal bookmarks) per workbook.
Organizations with more than existing 10 saved views will be able to keep their existing views, but not be able to make more.
You can now show or hide totals for all levels of a grouped table.
Simply right-click a table cell to open the context menu and select Show all totals or Hide all totals to show or hide totals for all grouping levels of the table.
For more information, see Show totals in a grouped table for more details.
You can now select a Stretch to fit sizing option for image elements. When selected, images stretch to match the dimensions of the image element on the workbook page.
For more information, see Image elements

Sigma already supported workbook pages that traditional spreadsheet users were familiar with.
Tabbed containers bring that functionality inside the workbook itself and are a fundamental design element used in data apps.
Add a tabbed container to your workbook pages when you want to offer multiple sets of content in the same section of your workbook canvas.
A tabbed container has multiple tabs at the top of the container, which can either be visible or hidden for end users.
By placing content on different tabs and configuring logic about which tab should display, you can allow users to experience different views in the same space without scrolling or navigating elsewhere.
For example:


Sigma now supports tabbed container elements.
Add a tabbed container to your workbook pages when you want to offer multiple sets of content in the same section of your workbook canvas. A tabbed container has multiple tabs at the top of the container, which can either be visible or hidden for end users.
By placing content on different tabs and configuring logic about which tab should display, you can allow users to experience different views in the same space without scrolling or navigating elsewhere.

For more information, see Use tabbed containers to organize workbook content
Three digit US zip codes are now supported when creating map visualizations. This allows for less granular visualizations in maps to be created.
For more information, see Maps

Sigma now supports transposing a table from rows to columns, or columns to rows.
Transposing data can be useful for data analysis, as it allows you to pivot or un-pivot your data according to your individual use case.
This can be especially useful for visualizations, as you may want to reshape your data to suit specific chart types –such as needing date values oriented in a single column for line charts.
For more information, see Transpose a table
The ability to transpose a table from rows to columns and columns to rows is now generally available. This feature allows you to pivot or unpivot data according to your use case and is really easy to use.
For more information, see Transpose a table
When scheduling exports, the default naming now follows this format:
Previously, scheduled exports would be automatically suspended if there were 5 consecutive failures within 5 calendar days, or if there were 10 consecutive export failures.
Now, they will only be suspended if there are 10 consecutive export failures.
When configuring additional options for exports, options in the export modal that are not applicable based on your export configurations will now be greyed out.
For more information, see Configure additional options for exports
In workbook URLs, the :explore and :bookmark parameters have been renamed to :customView and :savedView respectively.
This update aligns the UI redesign that introduced custom views and saved views in place of explore capabilities and bookmarks.
URLs for existing workbooks have been automatically reformatted, and navigating to a previous URL that uses :explore or :bookmark parameters will redirect to a current URL that uses :customView and :savedView. This change does not apply to embed events or public APIs.
You can create warehouse views from a tagged version of a workbook or data model.
By creating a warehouse view from a tagged version, you can maintain a stable query for a virtual table in your warehouse, regardless of changes made to the published version.
Why it matters:
Tagged views ensure stable, reproducible queries even when your published version evolves — essential for downstream reporting.
For more information, see Use warehouse views with version tagging
All control types (except the legend control) now have vertical alignment options, allowing you to change the position of the control within the element boundaries to the top, center, or bottom.
Why it matters:
Improves dashboard layout precision and helps better align controls within complex designs.
If your pivot table contains columns with descriptions set, you can now hover over the column header to view the column description.
You can now create a warehouse view for a transposed table.
To transpose a table, see Transpose a table
To create a warehouse view, see Create and manage warehouse views

You can now add descriptions to a workbook. Describe what the workbook is for, how it can be used, and other useful information. Workbook descriptions can be viewed by anyone with access to view the workbook.
To add a description:
About this workbook.Worksheets and dashboards are now deprecated (dataset worksheets continue to be supported).
To ensure continued access to your content, convert worksheets and dashboards to workbooks.
On March 3, 2026, editing of worksheets and dashboards will be disabled.
On June 2, 2026 this functionality will reach end of support and existing worksheets and dashboards will no longer be available.
For more information, see convert worksheets and dashboards to workbooks

Additional Resource Links
Blog
Community
Help Center
QuickStarts
